Ivan Fernando Roberto - Avaré - SP
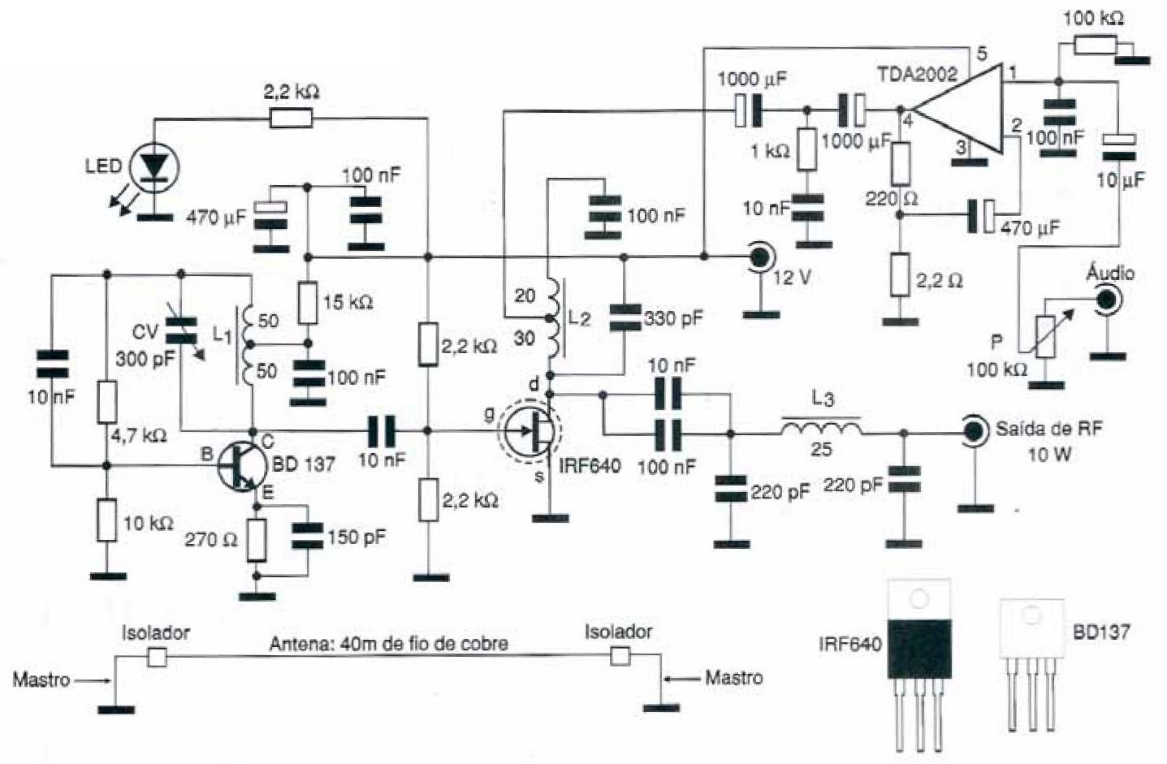
O transmissor aqui mostrado tem bom alcance_ dependendo da antena. das condições topográficas do local e da sensibilidade do receptor. As conexões aos componentes na placa de circuito impresso devem ser as mais curtas possíveis.
O transistor IRF640 se aquece bastante pois funciona em classe B. devendo ser dotado de um bom radiador de calor, O capacitor variável de 300 pF, ou próximo desse valor, pode ser aproveitado de rádios AM antigos. A modulação e feita por um TDA2002 que deve ser dotado de radiador de calor.
L1 consta de 50 + 50 espiras de fio AWG 28 sobre um basta° de ferrite de 1 cm de diâmetro com 12 cm de comprimento. A bobina L2 consta de 20 + 30 espiras de fio 28 em núcleo de 1 cm de diâmetro com 5 cm de comprimento. L3 é formada por 28 espiras de fio 28 em ferrite de 1 cm de diâmetro e 5 cm de comprimento. O circuito deve ser instalado em caixa metálica e a fonte de alimentação deve ter excelente filtragem. O transmissor não deve ser operado sem permissão legal. De Ivan Fernando Roberto - Avaré - SP publicado na revista Eletrônica Total 124 de 2007.
















