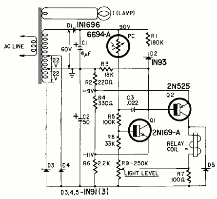
Este circuito de acionamento rápido permite a contagem de até 300 pulsos por minuto. O circuito é de uma Radio Electronics de outubro de 1966. O circuito usa um relé de tensão de acordo com o transformador. A resposta é de 40 ms.

Este circuito de acionamento rápido permite a contagem de até 300 pulsos por minuto. O circuito é de uma Radio Electronics de outubro de 1966. O circuito usa um relé de tensão de acordo com o transformador. A resposta é de 40 ms.
