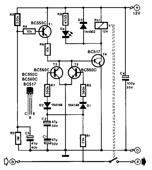
Encontrado numa Elektor dos anos 90. A finalidade deste circuito é proteger um alto falante no caso de falhas no amplificador que levem a uma corrente intensa neste componente.

Encontrado numa Elektor dos anos 90. A finalidade deste circuito é proteger um alto falante no caso de falhas no amplificador que levem a uma corrente intensa neste componente.
