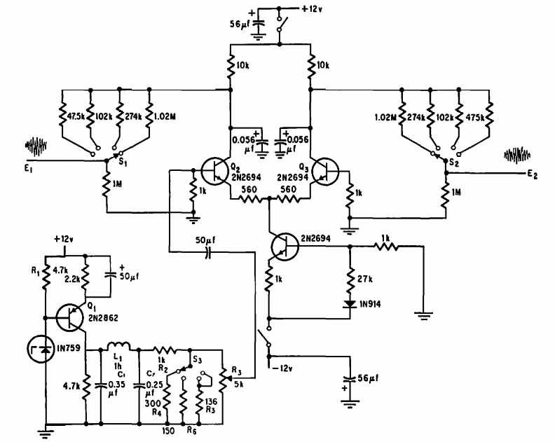
Este circuito simula o sinal produzido por um músculo, servindo para ajuste de equipamentos médicos. O circuito é da Mullard de 1968. Os transistores admitem equivalentes modernos.
Este circuito simula o sinal produzido por um músculo, servindo para ajuste de equipamentos médicos. O circuito é da Mullard de 1968. Os transistores admitem equivalentes modernos.