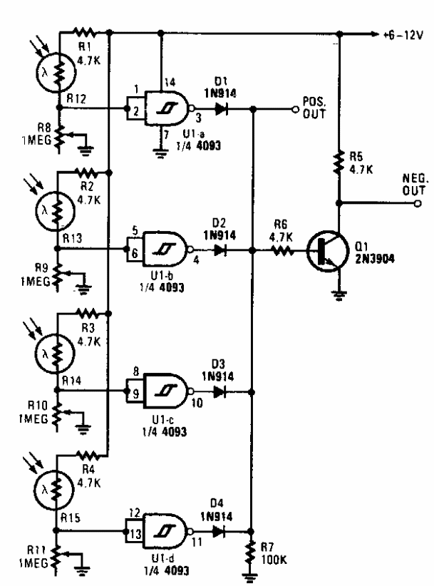
Encontrado numa Popular Electronics dos anos 90, este circuito usa LDRs que podem ser ajustados separadamente. A alimentação depende da aplicação. O circuito pode ser usado como Shield.

Encontrado numa Popular Electronics dos anos 90, este circuito usa LDRs que podem ser ajustados separadamente. A alimentação depende da aplicação. O circuito pode ser usado como Shield.
