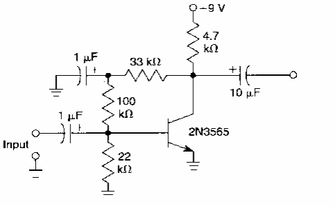
Encontrado numa documentação americana dos anos 90, este circuito pode usar um BC548 em lugar do transistor original. A alimentação pode ser feita por bateria pois o consumo é baixo.

Encontrado numa documentação americana dos anos 90, este circuito pode usar um BC548 em lugar do transistor original. A alimentação pode ser feita por bateria pois o consumo é baixo.
