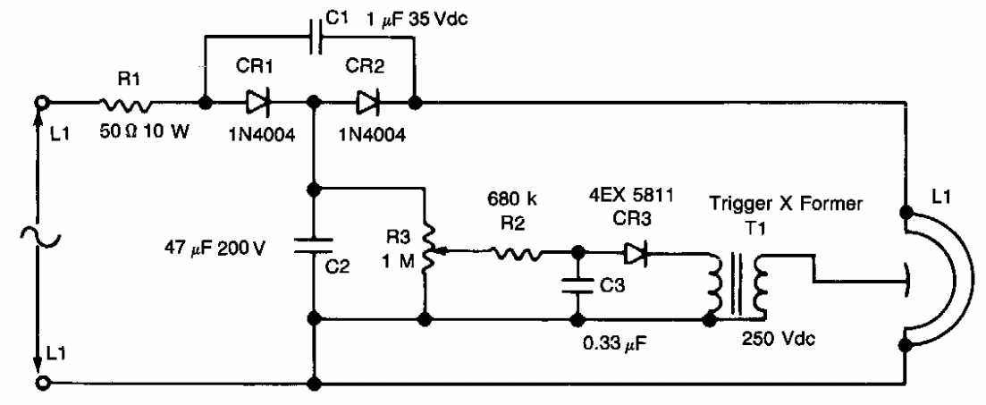
Este circuito foi obtido numa documentação americana dos anos 80. O transformador de disparo T1 deve fornecer pulsos de 250 V para o disparo da lâmpada.

 


| Clique na imagem para ampliar |

 

 

NO YOUTUBE


NOSSO PODCAST