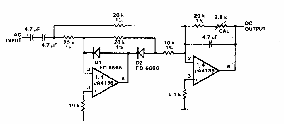
Este circuito foi encontrado numa documentação americana antiga. Amplificadores operacionais equivalentes podem ser usados. A fonte deve ser simétrica. O circuito proporciona uma saída média.
Este circuito foi encontrado numa documentação americana antiga. Amplificadores operacionais equivalentes podem ser usados. A fonte deve ser simétrica. O circuito proporciona uma saída média.