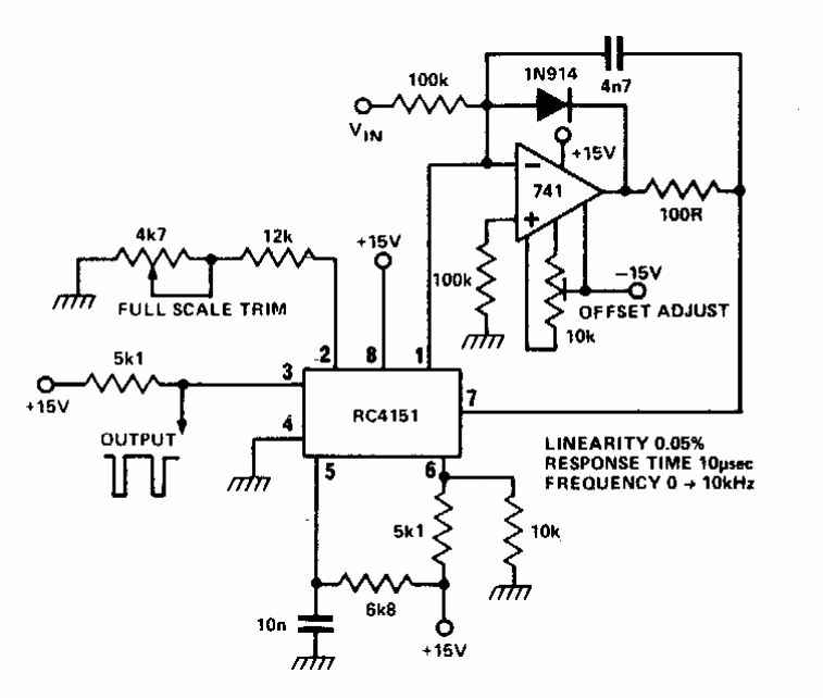
Este circuito é de uma publicação dos Estados Unidos dos anos 80. O circuito integrado básico RC4151 é pouco comum atualmente, o que faz com que o oscilador sirva apenas como referência.
Este circuito é de uma publicação dos Estados Unidos dos anos 80. O circuito integrado básico RC4151 é pouco comum atualmente, o que faz com que o oscilador sirva apenas como referência.