Controle ativo de graves e agudos CIR21831S CB21296E (CIR20740)
Detalhes
Escrito por: Newton C. Braga
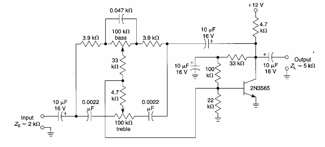
Este circuito de controle de tom ativo foi encontrado em documentação americana dos anos 90. O transistor pode ser de uso geral ou baixo ruído com alto ganho.