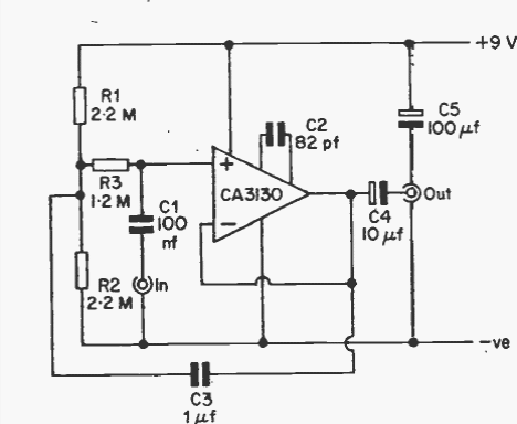
Usando um operacional com FET este circuito apresenta excelente ganho e não necessita de fonte simétrica. Operacionais modernos equivalentes podem ser usados.

Usando um operacional com FET este circuito apresenta excelente ganho e não necessita de fonte simétrica. Operacionais modernos equivalentes podem ser usados.
