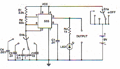
Este circuito foi obtido numa documentação da internet. O LED está invertido e a frequência depende do capacitor selecionado.

Este circuito foi obtido numa documentação da internet. O LED está invertido e a frequência depende do capacitor selecionado.
