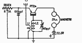
Este receptor simples foi encontrado num livro sobre transistores de 1954. A bobina determina a faixa de frequências. O transistor é de germânio da época.

Este receptor simples foi encontrado num livro sobre transistores de 1954. A bobina determina a faixa de frequências. O transistor é de germânio da época.
