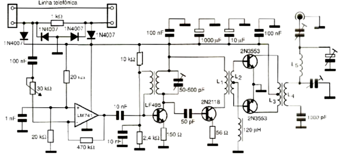
O circuito apresentado captura os sinais de áudio de uma linha telefônica e os envia para um receptor de AM colocado nas proximidades e sintonizado em frequência livre. Dadas as características do AM, o alcance é pequeno, da ordem de poucos metros, mas nada impede que o receptor seja colocado em um cômodo adjacente ao local do transmissor, e assim não seja detectada a escuta.
A frequência é ajustada nos variáveis que podem ser aproveita- dos de velhos receptores AM fora de uso. As bobinas empregadas têm as seguintes características:
Obs.: Os sinais AM, além de não possuírem um bom alcance, também são bastante afetados por interferências e ruídos. Assim, é importante que o local em que ele vai ser instalado seja livre destes problemas e ademais o receptor utilizado seja sensível e fique próximo. Como as outras montagens de RF, os circuitos sintonizados são críticos.
• L1: 5 espiras de fio 20 sobre bastão de ferrite
• L2:7 espiras de fio 20 sobre L, com tomada central (CT)
• L3: 4 espiras de fio 20 sobre bastão de ferrite com tomada central (CT)
• L4: 7 espiras de fio 20 sobre L3
• L5: 10 espiras de fio 22 AWG com 1 cm de diâmetro
Os bastões de ferrite têm 5 cm de comprimento e 1 cm de diâmetro. A bobina L0 é das usado as em rádios AM como osciladoras, mas com capacitor interno. Os capacitores variáveis são ajustados para se obter o maior rendimento. Elton da Costa Rosado
ET 137/200
















