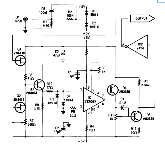
Este circuito para frequências até 100 MHz e 1 M ohm de impedância de entrada foi obtido na Enciclopédia de Circuitos Eletrônicos Volume 5 de 1995. O circuito usa um operacional da época como base.

Este circuito para frequências até 100 MHz e 1 M ohm de impedância de entrada foi obtido na Enciclopédia de Circuitos Eletrônicos Volume 5 de 1995. O circuito usa um operacional da época como base.
