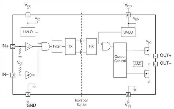
O Driver de Porta Isolado de Canal Único IXYS IX3407B fornece uma corrente de saída de pico típica de 7 A na fonte e no dreno em pinos de saída separados. O isolamento galvânico de entrada e saída é fornecido por uma técnica de isolamento em que a matriz transmissora de baixa tensão e a matriz receptora de alta tensão são isoladas por capacitores de alta tensão integrados. As entradas lógicas do IXYS IX3407B são tolerantes a tensões de entrada de até VCC e empregam limites de tensão TTL para suportar uma ampla gama de dispositivos lógicos de controle alimentados com tensões de até 3,3 V. O circuito de Bloqueio por Subtensão (UVLO) protege tanto a entrada quanto a saída. Um recurso de desligamento ativo também protege o transistor de potência, puxando-o para OUT-low em caso de perda de tensão na saída.
















