Existem equipamentos que não podem faltar num laboratório, quer seja de eletrônica quer de qualquer outra ciência. Um destes aparelhos é certamente a fonte de corrente constante. Se você acha que pode ficar sem este recurso importante para seu trabalho é porque realmente não conhece suas possibilidades. Gerando uma corrente cuja intensidade independe das características do circuito alimentado, uma fonte deste tipo é indispensável na realização de experiências físicas, eletrólises, alimentação de cargas de resistências variáveis e na carga de baterias. A fonte que descrevemos fornece correntes que podem ser ajustadas na faixa de 9 a 600mA e é extremamente simples e útil.
Nota: Artigo da Eletrônica Total 13 de 1989
O que diferencia uma fonte de corrente constante de uma fonte de alimentação comum? Se você não é capaz de responder esta pergunta certamente não terá condições de avaliar a importância do projeto que descrevemos.
Assim, antes de entrarmos em pormenores de nosso projeto é importante fazermos esta diferenciação, comparando de forma rápida e resumida, os dois tipos de fonte. Uma fonte de alimentação comum é uma fonte de tensão constante. Ajustamos a tensão em sua saída e esta tensão é aplicada numa carga, para alimentação da mesma. A corrente que vai circular pela carga depende tanto das limitações da fonte, que fixará o valor máximo, como da resistência do circuito alimentado (figura 1).

Se a resistência do circuito alimentado variar, como por exemplo no caso de um amplificador, em que ela depende da potência exigida na saída, a corrente "puxada" pela carga também vai variar.
Se houver um curto-circuito na saída ou na carga teremos a corrente máxima, com limitação apenas dada por um eventual circuito de proteção, e certamente vai ocorrer a sua queima. A tensão nesta carga, entretanto, dentro de determinados limites, não varia.
Já uma fonte de corrente constante se comporta de maneira diferente. A tensão em sua saída é automaticamente ajustada pelo circuito interno, de tal maneira que a corrente numa carga se mantém constante independentemente de sua resistência.
Se esta resistência variar, como ocorre no caso de uma bateria que se carrega, a tensão na saída da fonte se altera automaticamente, de modo a manter constante a corrente (figura 2).

Veja então que se ajustarmos a fonte para fornecer uma determinada corrente a um circuito de carga não importa qual é a tensão que deve ser aplicada para que isso ocorra, pois, o circuito se ajusta automaticamente para isso dentro de amplos limites. Que utilidade pode ter uma fonte destas? Quando utilizá-la em lugar de uma fonte convencional?
O primeiro exemplo pode ser a carga de uma bateria. Se usarmos uma fonte comum, ajustamos a tensão para obter uma certa corrente de carga no início, quando a bateria se encontra descarregada. No entanto, à medida que a bateria se carrega e a tensão entre seus terminais aumenta, diminui a corrente da fonte, diminuindo também o ritmo da carga. Para compensar este efeito deveríamos periodicamente reajustar a tensão aplicada, para manter a corrente nos níveis desejados. Com a utilização de uma fonte de corrente constante isso não é necessário, pois este reajuste é feito de modo automático. Basta ajustar a corrente de carga e ela se mantém durante todo tempo que quisermos.
Outro exemplo está no caso em que desejamos ter uma certa intensidade de corrente num dispositivo de baixa resistência, como por exemplo um fio condutor, para a realização das Experiências de Ampère ou de Oersted (figura 3).

Fonte de corrente constante
Com uma resistência muito baixa nestes circuitos, que são pedaços de fio ou bobinas curtas, fica muito difícil estabelecer com uma fonte comum a corrente desejada, a não ser que sejam usados resistores em série, o que é dificultoso, pois eles absorvem energia e geram calor.
Com uma fonte de corrente constante a ligação é direta e não temos que nos preocupar com curtos, variações de corrente e outros problemas.
Finalmente, podemos dar as aplicações em eletrólise e galvanoplastia, em que a obtenção de uma corrente conhecida é fundamental para a determinação da quantidade de matéria envolvida numa reação (depositada, decomposta ou liberada). Como numa solução que é percorrida pela corrente a resistência varia em função de diversos fatores, com uma fonte comum seria bastante difícil qualquer ajuste.
A fonte que descrevemos faz uso de um circuito integrado de baixo custo e tem ajuste em duas faixas, que vão de 9 a 600mA. Dependendo das aplicações podemos eliminar um dos ajustes, optando por uma das faixas.
A tensão na saída se ajustará entre 0 e 10V aproximadamente, o que significa que podemos ter uma ampla faixa de resistências de carga para trabalhar, principalmente as que se situam na gama dos valores baixos, como vemos na figura 4.

O circuito é protegido e não sofre qualquer tipo de dano, mesmo quando a resistência na saída é nula.
Todos os componentes usados são de baixo custo e a montagem não oferece dificuldades nem mesmo a quem esteja iniciando na eletrônica.
COMO FUNCIONA
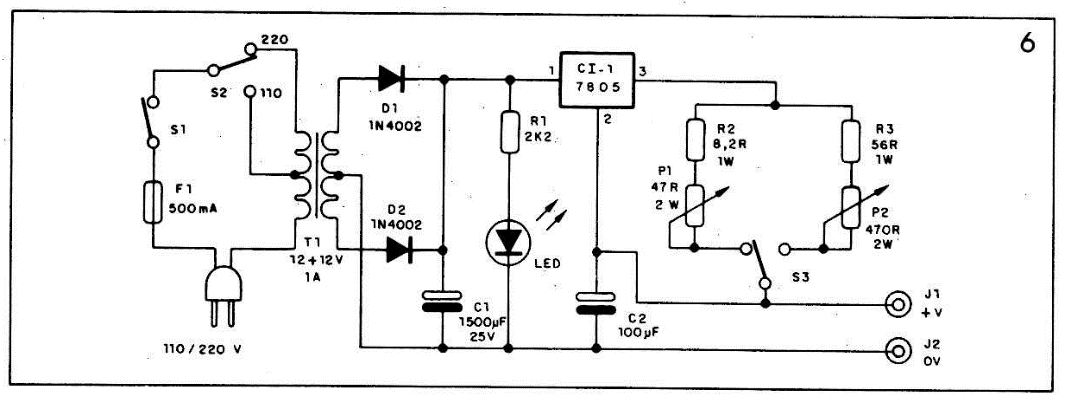
Na entrada da fonte temos um transformador que abaixa a tensão da rede local de 110V ou 220V para 12V. Além de fazer esta modificação de valor na tensão, ele também tem outra função importante: isolar o aparelho alimentado na saída da rede local, evitando qualquer perigo de choques, mesmo se tocarmos diretamente em qualquer ponto do aparelho alimentado.
A tensão alternada que obtemos no secundário do transformador é retificada por dois diodos (Dl e D2) e depois filtrada por um capacitar eletrolítico de 1500J. Obtemos, desta forma, na entrada do circuito integrado (pino 1) uma tensão contínua de aproximadamente 17V sob corrente máxima de 1A. Este circuito integrado (C1-1) que recebe a tensão contínua é quem vai determinar a intensidade da corrente aplicada na saída.

Na figura 5 mostramos que a corrente que obtemos na saída do circuito independe da tensão nesta configuração, e é dada pela relação:
I = V/R
A tensão V, neste caso, é fixa e é dada pelas características do integrado. Como usamos um regulador de 5V (7805), o valor de V será 5. Para o 7806 o valor será 6, e para o 7812 o valor será 12. É fácil perceber que se R for de 52 a corrente na saída será constante, de IA, que é o valor máximo que o componente admite.
No nosso caso, para obter uma versatilidade maior da fonte, usamos para R valores que podem ser ajustados externamente em duas faixas. Uma faixa corresponde a um potenciômetro de baixo valor (47Ω) em série com um resistor de 8,2Ω. Com o potenciômetro todo fechado (R = 0) temos a corrente máxima, que é da ordem de 600mA (não vamos deixar o integrado trabalhar no limite), e com ele todo aberto (R = 47Ω) temos aproximadamente 90mA. Fazendo divisões na escala do potenciômetro podemos ter valores intermediários.
A outra faixa corresponde a um potenciômetro de valor mais alto e um resistor de 562. Esta faixa cobre as correntes que vão de 90mA (potenciômetro todo fechado, R = O) até 9mA, com a máxima resistência.
Estes valores cobertos são muito interessantes quando pensamos em usar a fonte para carregar baterias de Nicad, já que os tipos pequenos (9V) exigem correntes da ordem de 15mA, as pilhas do tipo AA uma corrente de 50mA e as pilhas grandes (D) uma corrente da ordem de 120mA. Um led permite verificar o funcionamento da fonte a qualquer instante e para a saída usamos um par de bornes, onde fazemos a ligação dos circuitos alimentados.
MONTAGEM
O diagrama da fonte de corrente constante é mostrado na figura 6.
O aspecto real da montagem tendo por base uma ponte de terminais é dado na figura 7. Como são usados poucos componentes, e a maioria deles é fixado na própria caixa, apenas os menores são soldados na pequena ponte de terminais. O circuito integrado deverá ser montado num radiador de calor que tanto pode ser adquirido na própria loja que vendeu o componente, como improvisado a partir de um pedaço de esquadria de alumínio ou mesmo trilho de cortinas, bastando fazer um furo para fixação do integrado.
O transformador tem enrolamento primário de 110/220V, comutado através de uma chave (S2), conforme a rede local. Para proteger o aparelho temos um fusível na entrada.
A saída ou secundário do transformador tanto pode ser de 12+ 12 como 15 + 15V com IA de corrente. Os diodos podem ser os 1N4002 ou equivalentes de maior tensão como os 1N4004, I N4007 ou mesmo BY127.
O integrado pode ser o 7805 ou 7806. No caso do 7806, partindo das explicações na parte inicial do artigo, devemos calcular os novos valores da escala. O resistor R1, que determina o brilho do led, é de 1/8 ou 1/4W, mas R2 e R3 devem ser resistores de 1W de carbono.
Os potenciômetros de ajustes de corrente devem ser de fio de 2 a 5W, pois através deles passará uma corrente de certa intensidade que tende a aquecê-los ligeiramente. Estes potenciômetros lineares serão dotados de escalas, sugeridas na figura 8.

Para marcar estas escalas veja o ângulo de giro do eixo do potenciômetro e, com um transferidor, divida-o em 10 partes iguais, fazendo as marcações correspondentes às escalas. Se quiser eliminar a chave de escolha das escalas (S3), bastará optar por um dos potenciômetros e o resistor correspondente.
O capacitor C1 deve ter tensão de trabalho de 25V ou mais e seu valor não é crítico, podendo ficar entre 1000 e 2200 µF. C2 deve ter uma tensão de trabalho de 16V ou mais e também não é crítico, podendo assumir valores entre 47 e 220 µF. Para a saída ao circuito exterior sugerimos a utilização, de bornes isolados nas cores vermelho (+) e preto (-).
Urna caixinha plástica serve para montagem, onde são fixados, por meio de parafusos, todos os componentes.
PROVA E USO
Para provar a fonte e até conferir sua escala você precisará de um multímetro comum e um resistor de 4,7 a 22Ω x 1W. Ligamos o resistor e o multímetro numa escala baixa de tensão, conforme; mostra a figura 9.

Ajustamos então a fonte para uma saída de 50 a 100 MA e medimos a tensão no. resistor. Dividindo a tensão medida pelo valor do resistor teremos o valor real da corrente. Por exemplo, medindo 0,47V num resistor.de 4,7 Ω teremos uma corrente de:
I = 0,47/4,7
I = 0,1 A ou 100 mA
Comparando as tensões medidas com os valores indicados na escala (levando em conta a tolerância do resistor), podemos conferir sua exatidão ou até elaborar uma escala mais precisa. Para usar o aparelho basta ligar em sua saída o circuito a ser alimentado, ajustar a corrente e somente depois acionar S1.
EXPERIÊNCIAS
Na figura 10 temos o modo de se usar a fonte na Experiência de Oersted. A corrente deve ser ajustada para valores entre 200 e 600mA.

Ao ligar a unidade a agulha da bússola deve ficar perpendicular aos fios condutores, orientando-se segundo o campo magnético criado.
Na figura 11 temos a alimentação de um eletroímã experimental.

A corrente deve ser ajustada entre 50 e 300mA tipicamente.
Finalmente, na figura 12 temos o modo de se fazer a carga de baterias de Nicad.

Os tempos de carga variam tipicamente de 12 a 16 horas (carga completa) e as correntes são indicadas no início do artigo.

Observamos que a alimentação de pequenos motores com esta fonte possibilita a obtenção de partidas mais suaves e manutenção do torque nas velocidades elevadas.

















