A preocupação com a segurança de bens materiais como automóveis, residências, e até mesmo objetos é cada vez maior, exigindo a utilização de técnicas que na maioria dos casos são totalmente baseadas na eletrônica. Os sistemas de alarme, cada vez mais sofisticados, garantem esta segurança, mas também exigem um investimento que nem sempre está ao alcance do interessado. Neste artigo descrevemos alguns circuitos relativamente simples do proteção que podem ser elaborados pelos leitores que possuam alguma experiência em montagens eletrônicas.
A eficiência de um sistema de alarme não depende somente do seu grau de sofisticação, mas também da sua instalação e do que se pretende proteger.
Se bem que sistemas sofisticados como os que fazem uso de raios infravermelhos, ultra-sons ou mesmo microondas sejam bastante eficientes, em alguns casos eles não são só críticos como também podem disparar de modo imprevisível, constituindo-se assim mais num incômodo do que numa proteção.
O uso de um sistema deste tipo depende, pois da condição especifica do ambiente de uso, ou seja, se, ele “aceita ou não“ este tipo de alarme.
Neste artigo descrevemos 3 tipos de alarmes simples que podem ser usados para proteção de veículos, de residências ou instalações industriais, todos de baixo custo e fácil instalação.
Modificações nos projetos básicos poderão ser feitas para adaptá-los a condições específicas de proteção.
ALARME/IMOBILIZADOR PARA O CARRO
Este é o nosso primeiro projeto que visa a proteção de veículos de uma maneira bastante eficiente.
Trata-se de um alarme temporizado que, além de ativar de modo intermitente a buzina do carro quando este é invadido, também atua sobre o sistema de ignição, imobilizando o veiculo, caso o intruso ainda tente dar a partida.
O circuito se baseia em um único integrado CMOS e é ativado por sensores já existentes no carro, no caso as chaves que acendem as luzes internas e outros que podem ser acrescentados em pontos vulneráveis do veiculo.
Como funciona
Quando as entradas B ou C dos sensores são aterradas, mesmo que por um instante, o relé K1 é energizado e fecha seus contatos. Um dos contatos ativado é usado para travar este relé de modo que, mesmo que as portas sejam fechadas rapidamente, o alarme já terá sido ativado.
O outro contato de K1 aplica uma tensão num circuito RC formado por R1 e C1 que da a temporização do alarme, da ordem de 20 a 30 segundos, conforme o valor de C1.
Este circuito controla um oscilador lento que tem por base uma das 4 portas de um integrado 4093.
Assim, no final do tempo previsto pelos valores de R1 e C1, o oscilador entra em ação, produzindo um sinal retangular de frequência entre 0,2 e 1 Hz dependendo do ajuste do trimpot de 2,2 M ohms.
O sinal deste oscilador excita uma etapa inversora formada pelas três portas restantes do 4093.
Esta etapa inversora aplica seu sinal na base de um transistor que tem como carga de coletor um relé. O relé deverá então abrir e fechar seus contatos ritmadamente na frequência do oscilador.
Os contatos deste relé são ligados a dois pontos importantes do veículo.
O primeiro é o circuito da buzina fazendo-a tocar de modo intermitente. O segundo é o platinado, de modo a imobilizar o veículo conforme mostra a figura 1.
Observe que, mantendo-se o pino 1 do oscilador no nível baixo, quando o relé K1 está aberto, o oscilador permanece inativo, com sua saída (pino 3) no nível alto.
Desta forma, o nível alto aplicado às entradas das três etapas inversoras é responsável pela presença de um nível baixo em suas saídas (pinos 4, 10 e 11), que mantém o transistor cortado e portanto, o relé aberto.
Na condição de espera, ou seja, com o relé aberto, o consumo de corrente do alarme é da ordem de 1 mA o que não representa perigo de descarga para a bateria, de forma alguma.
O relé K1 é do tipo de baixo custo e baixa corrente de contatos, mas K2 deve ser um relé com contatos mais robustos, capazes de suportar uma corrente como a exigida pelo sistema de ignição (3A ou mais) ou a buzina (mais de 3 ampères).
Montagem
Na figura 2 temos o diagrama completo deste alarme.
O circuito poderá ser montado numa placa de circuito impresso conforme mostra a figura 3.
Para o integrado sugerimos a utilização de um soquete DlL. O relé K1 do tipo DIL pode também ser montado em soquete.
Para K2 a montagem pode ser fora da placa ou então na própria placa, dependendo do tipo usado.
Para K2 pode ser usado um relé miniatura de potência MX de 12 V com contatos de 8 ampères com dois contatos reversíveis, um para a buzina e outro para o sistema de ignição.
Na figura 4 temos a base deste relé, que serve de orientação para o projeto da placa, se ele for montado na mesma.

Os diodos são do tipo 1N4002 (silício de retificação) ou 1N4148 (silício de uso geral).
Os resistores são todos de 1/8 ou 1/4 W e os capacitores eletrolíticos são para 16 V ou mais de tensão de trabalho.
C2 pode ser eletrolítico ou de poliéster.
O transistor Q1 pode ser o BC548 ou equivalentes como o BC547, BC237, etc. O trimpot é comum, para montagem em placas de circuito impresso.
A chave S1 é um interruptor que serve para ativar o alarme e deve ser posicionado do lado de fora do carro.
Um sistema de ativação magnética que pode ser ativado a partir de um pequeno imã é mostrado na figura 5, utilizando um relé adicional e um sensor magnético junto a um dos vidros.
O segundo interruptor serve para desativar o alarme tão logo o proprietário o abra, evitando o disparo do sistema.
Na figura 6 damos os pontos de ligação do alarme no carro.

O conjunto eletrônico pode ser instalado numa caixa plástica, devidamente escondida.
O único ajuste a ser feito para colocar o alarme em funcionamento é em P1, para determinar a velocidade dos toques da buzina.
Eventualmente o leitor pode alterar C1 na faixa de 220 uF até 1 000 uF para fixar o intervalo entre a abertura de uma porta e o disparo.
Obs.: um capacitor de 1 000 uF x 25 V pode ser incluído entre a alimentação e a terra do veículo, para evitar o disparo errático em caso de interferência do sistema de ignição.
Um fusível de 1 A em série com a alimentação também será interessante para proteger o sistema em caso de curtos acidentais.
LISTA DE MATERIAL
CI-1 - 4093B - Circuito integrado CMOS
Q1 - BC548 - transistor NPN de uso geral
D1, D2 - 1N4002 - diodos de silício retificadores
D3, D4 - 1N4148 - diodos de silício de uso geral
K1 - Micro-relé
K2 - - Relé de potência
S1 - Interruptor simples
P1 - 2,2M ohms - trimpot
R1 - 330 k ohms - resistor (laranja, laranja, amarelo)
R2'- 2,2 M ohms- resistor (vermelho, vermelho, verde)
R3 - 470 k ohms - resistor (amarelo, violeta, amarelo)
R4 - 4,7k ohms - resistor (amarelo, violeta, vermelho)
C1 – 470 uF X 16 V - capacitor eletrolítico
C2 – 1 uF -, capacitor de poliéster ou eletrolítico
Diversos: placa de circuito impresso, caixa para montagem, fios, sensores, etc.
ALARME RESIDENCIAL DE BAIXO CONSUMO
A principal característica deste alarme é o seu baixo consumo na condição de espera.
A corrente drenada pelo circuito, nestas condições é de apenas 1 mA (ou menos) o que garante sua alimentação por pilhas ou baterias durante muitos meses, sem necessidade de troca ou recarga.
O sistema admite dois tipos de sensores: do tipo aberto e do tipo normalmente fechado, o que significa a possibilidade de proteção de todos os tipos de entrada e em número ilimitado.
O sistema ativa um relé de modo permanente, o qual é desativado por meio de um interruptor secreto.
Neste relé podemos ligar os mais diversos tipos de sistemas de aviso, tais como buzinas alimentadas por bateria, osciladores alimentados por pilhas ou baterias ou ainda sirenes ou cigarras alimentados pela rede local.
A escolha depende do montador.
Como funciona
Um elemento de disparo, no caso um SCR, tem ligado na sua comporta dois tipos de circuitos para os sensores.
O primeiro circuito, mais simples, é formado pelos sensores do tipo normalmente aberto que são ligados em paralelo (X4 a X6 no nosso diagrama).
Neste diagrama damos 3 sensores mas na verdade sua quantidade é ilimitada.
Quando qualquer um destes sensores é ativado, uma corrente circula pela comporta do SCR levando-o ao disparo.
Esta corrente é basicamente limitada pelo resistor R2 e é bastante pequena o que possibilita a utilização de micro-switches, reed-switches e outros sensores de baixas correntes.
Como o SCR está num circuito de corrente continua, uma vez disparado ele assim permanece até que o interruptor S1 o leve por um instante ao curto e assim o desligue, desde que os sensores tenham sido desativados ou rearmados.
Para os sensores do tipo normalmente fechado, temos um circuito Darlington de muito baixa corrente, empregando dois transistores PNP de uso geral.
Estes transistores são polarizados no corte pela presença, dos sensores X1 a X3 que são ligados em série.
No circuito mostramos 3 sensores, mas neste caso também sua quantidade é ilimitada.
Como a corrente nestes sensores é muito baixa, tanto o fio de ligação pode ser muito longo e fino, como os próprios sensores podem ter baixa capacidade, os mesmos usados no sistema normalmente aberto em relação às características elétricas.
Quando qualquer sensor é aberto, os transistores são levados à saturação e com isso se obtém no coletor uma corrente capaz de disparar o SCR.
Como carga para o SCR temos um oscilador lento em torno de um integrado 555.
Este oscilador, cuja frequência é controlada por R1, excita um relé através do transistor Q3.
A frequência deste oscilador, na faixa de 0,2 a 1 Hz determina a intermitência de atuação do sistema de aviso.
Para rearmar o sistema é preciso que a tensão entre o anodo e catodo do SCR seja reduzida por um momento a zero (depois de refeitas as ligações dos sensores disparados).
Isso é conseguido por meio de um interruptor de pressão (S1).
Para alimentações de 9 V o relé usado pode ser de 6 V já que temos uma queda de tensão de aproximadamente 2 V no SCR.
Para alimentação de 12 V, mesmo usando um relé para esta tensão, a queda no SCR não impede seu disparo.
As correntes de contacto do relé usado devem ser escolhidas de acordo com a carga a ser controlada.
Montagem
Na figura 7 temos o diagrama completo do alarme.
A placa de circuito impresso sugerida é mostrada em tamanho natural na figura 8.
O integrado e o relé podem ser montados em soquetes de DlL para maior segurança.
Os resistores são todos de 1/8 ou 1/4 W com 10% ou 20% de tolerância.
C1 pode ser de poliéster ou cerâmica e os demais capacitores são eletrolíticos para 16 V ou mais de tensão de trabalho.
D1 é um diodo de uso geral e o LED é vermelho comum.
Os sensores podem ser dos mais diversos tipos. Para os tipos normalmente fechados podemos usar fios finos, micro-switches ou então interruptores magnéticos, como os mostrados na figura 9, os quais serão instalados nos pontos sensíveis de uma residência ou instalação comercial.
Os interruptores X4 e X6 são do tipo normalmente abertos e também podem ser do tipo micro-switch ou interruptores magnéticos.
F1 é um trimpot ou potenciômetro e seu, valor não é crítico, podendo ficar na faixa de 470 k ohms a 1 M ohms.
S1 é um interruptor de pressão do tipo normalmente aberto que deve ser instalado em lugar escondido, juntamente com o próprio alarme e sua alimentação.
A alimentação pode vir de pilhas ou bateria. Se forem usadas pilhas, deve ser prevista a corrente de consumo do sistema de aviso.
Para usar o aparelho é só fazer sua instalação e proceder ao único ajuste, que é da intermitência em P1.
O sistema de aviso deve ser conectado entre os terminais A e B do relé.
LISTA DE MATERIAL
CI-1 - 555 - circuito integrado
SCR - TIC106 ou equivalente - diodo controlado de silício
LED1 - LED vermelho comum
Q1, Q2 - BC558 ou equivalente - transistores PNP de uso geral
Q3 - BC548 ou equivalente - transistor NPN de uso geral
D1 - 1N4148 - diodo de uso geral
K1 - micro-relé (ver texto)
X1 a X6 - sensores (ver texto)
P1 - 1 M ohms - potenciômetro ou trimpot
S1 - Interruptor de pressão NA
C1 - 22 nF - capacitor de poliéster ou cerâmica
C2 - 47 uF x 16 V - capacitor eletrolítico
C3 - 100 uF x 16 V - capacitor eletrolítico
R1 - 2,2 M ohms - resistor (vermelho, vermelho, verde)
R2 - 2,2 M ohms - resistor (vermelho, vermelho, vermelho)
R3 - 4,7 k ohms - resistor (amarelo, violeta, vermelho)
R4 a R7 - 1 k ohms - resistores (marrom, preto, laranja)
R5 - 10 k ohms - resistor (marrom, preto, laranja)
R6 - 47 k ohms - resistor (amarelo, violeta, laranja)
Diversos: placa de circuito impresso, caixa para montagens, soquetes para os integrados, fios, solda, etc.
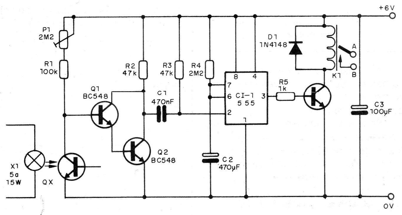
ALARME FOTOELÉTRICO
Este circuito pode servir de base para um sistema sofisticado de proteção do tipo fotoelétrico ou de passagem.
Quando um feixe de luz é interrompido pela passagem de um intruso, um sistema de alarme é disparado por um tempo programado de até meia hora.
O circuito básico usa um foto-transistor comum e uma lâmpada no sistema sensor, mas podemos usar uma fonte infravermelha e um foto-sensor sensível ao infravermelho para operar o sistema com luz invisível.
O sistema pode ser usado para proteção de corredores, passagens ou portas, conforme sugere a figura 10.

Quando um intruso interrompe o feixe de luz, ocorre o disparo do alarme.
Sua operação é feita com uma tensão de 6 V e como o consumo de corrente e muito baixo na condição de espera, podemos usar pilhas comuns com grande durabilidade.
Como funciona
Um foto-transistor usado como sensor mantém um par Darlington no corte enquanto estiver iluminado.
Se a iluminação for cortada, o par entra em saturação, o que faz com que o capacitor C1 se descarregue levando o pino 2 do integrado momentaneamente ao nível baixo.
Isso faz com que o integrado, na configuração monoestável dispare, passando sua saída ao nível alto.
O tempo em que a saída permanece no nível alto depende de R4 e C2 e para os valores indicados, isso será da ordem de 10 minutos.
Tempos maiores podem ser obtidos com o aumento do capacitor.
A saída excita diretamente um transistor que tem como carga de coletor um relé.
Neste relé ligamos o sistema externo de aviso.
Montagem
Na figura 11 temos o diagrama completo deste alarme.
A disposição dos componentes numa placa de circuito impresso é mostrada na figura 12.
O integrado e o ,relé devem ser montados em soquetes DlL para maior segurança.
Os resistores são todos de 1/8 W ou 1/4 W e os capacitores eletrolíticos para 12 V ou mais.
O capacitor C1 pode ser de poliéster ou cerâmica.
O trimpot P1 ajusta a sensibilidade do circuito e o transistor Qx pode ser de qualquer tipo foto-sensível. Transistores Darlingtons podem ser usados e até mesmo um 2N3055, do qual tenha sido retirada a proteção metálica para expor a junção à luz, serve.
O diodo D1 é de uso geral de silício e a fonte tanto pode ser formada por pilhas comuns médias ou grandes, como regulada a partir da rede local.
Como fonte de luz sugerimos a utilização de uma lâmpada incandescente de baixa potência, branca de 5 a 15 W ligada na rede local.
Esta lâmpada, assim como o sensor, devem ser dotados de lentes convergentes e um tubo opaco (conforme mostra a figura 13) para se obter um feixe estreito de luz.

Com este sistema, o sensor pode ser colocado até 10 metros da fonte de luz com um funcionamento perfeito, ajustado em P1.
O único ajuste do aparelho é justamente em P1 devendo o leitor, provisoriamente, para sua realização, substituir R4 por um resistor de menor valor, por exemplo 4,7 k ohms.
Como carga podem ser usados circuitos de aviso ligados à rede ou à batria. I
LISTA DE MATERIAL
CI-1 - 555 - circuito integrado
Q1, Q2, Q3 - BC548 ou equivalente - transistores NPN de uso geral
D1 - 1N4148 - diodo de silício
Qx - foto-transistor comum
K1 - micro-relé
P1 - 2,2 M ohms - potenciômetro ou trimpot
R1 - 100 k ohms - resistor (marrom, preto, amarelo)
R2, R3 - 47 k ohms - resistores (amarelo, violeta, laranja)
R4 - 2,2 M ohms - resistor (vermelho, vermelho, verde)
R5 - 1 k ohms - resistor (marrom, preto, vermelho)
C1 - 470 nF - capacitor cerâmico ou poliéster
C2 - 470 uF x 12 V - capacitor eletrolítico
C3 - 100 uF x 12 V - capacitor eletrolítico
X1 - Lâmpada incandescente de 5 a 15 W, de acordo com a rede de alimentação local.
Diversos: placa de circuito impresso, caixa para montagem, lentes, tubos, soquetes para os integrados, fios, solda, etc.
























