O circuito que damos a seguir proporciona um bom ganho na faixa de VHF e tem um nível de ruído bastante baixo com o transistor usado, mas pode ser melhorado com o uso de outros transistores.
Nota: Este artigo fez parte do nosso livro Antenas da década de 80.
O ganho deste circuito, com o transistor usado, será da ordem de 12 dB. Tanto a entrada como a saída são para cabo de 75 ohms, e evidentemente, ele deve ser instalado tão próximo da antena quanto seja possível.
Num circuito como este é muito importante o fator de ruído, pois se ele for elevado, poderá introduzir chuviscos na recepção.
Este fato depende tanto do transistor como da corrente de emissor deste componente, que deve ser mantida a menor possível. No nosso caso, trabalharemos com uma corrente menor do que 1 mA, de modo a obter bons resultados em termos de relação S/R (Sinal/Ruído).
A alimentação é feita por meio de uma fonte de 12 V que é conectada ao circuito com cabo separado, numa primeira versão. Desta forma, esta fonte pode ser remota, e acionada juntamente com o televisor, se bem que o seu consumo muito baixo não impede que ela possa ficar permanentemente ligada.
A fonte com a alimentação separada é indicada para os casos de antenas coletivas em que ela pode ficar perto da antena.
Um ponto importante na montagem deste tipo de circuito é que todas as ligações devem ser muito curtas e perfeitas e o amplificador deve ser instalado em caixa blindada.
Montagem
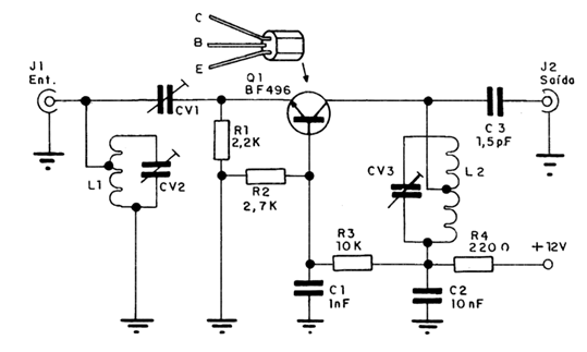
Na figura 1 temos o diagrama do Booster que usa um transistor NPN de RF de baixo nível de ruído.

A disposição dos componentes numa placa de circuito impresso de pequenas dimensões, instalada numa caixa de metal, é mostrada na figura 2.

L1 consiste em 2 espiras de fio de cobre 18 a 24 com diâmetro de 1 cm e tomada central, e L2 é formada por 3 espiras do mesmo fio com mesmo diâmetro, também com tomada central.
Nos trimmers 2-20 pF, ou maiores, será feito o ajuste para maior rendimento nas estações desejadas. Os resistores são todos de 1/8W e os capacitores devem ser todos cerâmicos de boa qualidade.
O conjunto deve ser fechado em caixa metálica à prova do tempo se tiver de ser colocado junto ao mastro da antena.
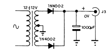
A fonte de alimentação para este circuito é mostrada na figura 3.

O transformador de 12+12V pode ter qualquer corrente entre 50 mA e 500 mA. A tensão mínima de trabalho do eletrolítico desta fonte é de 25V. Na figura 4 temos o modo de se instalar o booster de fonte separada num televisor comum para operação entre os canais 2 a 13.
Uma opção de uso para este circuito é como reforçador de canal único, caso em que ele opera com antena separada e ajustado para dar o meio reforço no canal desejado. Depois, o sinal do booster é levado a um misturador, que o mistura com os sinais das outras estações captadas por outras antenas.

Neste caso, alterações nas bobinas podem ser necessárias em função da frequência do canal em que se deseja o maior reforço, no sentido de se obter o maior rendimento.
Se o sinal obtido com o booster tiver muitos chuviscos, o problema pode estar na amplificação de ruídos ou no próprio transistor. A primeira solução a ser tentada é a utilização de uma antena de maior ganho ou melhor posicionamento. A segunda está na utilização de um transistor de menor nível de ruído.
Este circuito também serve para amplificar sinais na faixa de FM.
















