Este artigo se encontra na série de livros Como testar Componentes em 4 volumes. Nos livros da série ensinamos a testar uma grande quantidade de componentes e os artigos também podem ser vistos isoladamente na seção de instrumentação do site.
O que são
Os circuitos híbridos, como os da série STK (Sanyo, Sanken e outros) são dispositivos formados por circuitos integrados e pastilhas (chips) de componentes discretos como transistores de potência, montados numa base única e encerrados num invólucro como o da figura 1.
Os tipos mais comuns são os de potência usados tanto como amplificadores de áudio como controles de motores, com correntes de saída chegando a vários ampères. Evidentemente, como não temos acesso aos componentes internos, a queima de qualquer uma de suas partes acarreta na necessidade de se trocar o componente completo.
O que testar
O teste mais simples consiste na medida de tensões nos seus terminais, no próprio circuito em que ele se encontra. Também podemos comparar as resistência entre os terminais do circuito suspeito e um que sabemos estar bons, mas esse é um teste que apenas acusa anormalidade evidentes. A principal desvantagem desse teste é que precisamos ter um componente igual em bom estado para fazer as comparações.
O melhor teste é o teste dinâmico realizado com circuitos de teste ou mesmo com a ajuda do osciloscópio.
Instrumentos Usados
• Multímetro
• Circuito de teste
• Osciloscópio e gerador de funções
O que testar
Damos a seguir alguns testes simples que podem ser realizados para se verificar o estado desses componentes.
a. Medida de Tensões
O que se faz neste caso é medir as tensões nos diversos terminais do componente, comparando-se seus valores com a existente num manual do aparelho ou do próprio circuito integrado. Pode-se ainda verificar se na excitação da entrada aparece a tensão de saída, como num controle de motores. A figura 2 mostra esse caso.
Nos outros circuitos, como amplificadores de áudio, também pode-se medir as tensões nos pinos, comparando-se seus valores com os esperados. A medida de tensão também é muito útil nos casos em que os circuitos híbridos possuem dois ou mais canais iguais como, por exemplo, os encontrados em amplificadores de áudio estéreo ou ainda em controles de solenoides e motores de passo.
Nesses casos, sabemos que as tensões de um canal devem ser iguais a do outro, bastando fazer as comparações. Uma diferença muito grande de tensões no canal que não funciona em relação ao que funciona, descartando-se a possibilidade de capacitores e outros componentes externos estarem ruins, indica que o problema é do circuito híbrido.
Procedimento:
a) Ajuste o multímetro para medir tensões contínuas dos valores esperados no circuito que vai ser testado. Observe a polaridade das pontas de prova.
b) Meça as tensões nos diversos pinos, comparando-as com as esperadas no circuito.
A figura 3 mostra o procedimento para esta prova.
Interpretação dos Resultados
Tensões corretas indicam que provavelmente o problema não é do circuito híbrido, mas não se trata de conclusão definitiva. Se as tensões estiverem incorretas, verifica-se se isso não se deve a capacitores e outros componentes ligados ao circuito híbrido que estejam danificados. Se estiverem bons, podemos concluir que o problema é do próprio circuito híbrido que deve ser substituído.
NOTA: Na substituição tome cuidado pois muitos tipos com a mesma denominação podem ter sufixos diferentes. Os sufixos são importantes pois tanto podem indicar características do componente como até uma pinagem diferente.
Se as tensões estiverem corretas, e ainda assim o circuito não funcionar, experimente aplicar os sinais na entrada para verificar como eles se propagam pelo circuito.
b. Medida de Resistências
Trata-se de um teste estático que exige que o leitor tenha um outro circuito híbrido do mesmo tipo em bom estado, para fazer comparações. O que se faz é medir resistências entre os pinos nos dois componentes em compará-las. Devem ser aproximadamente iguais, observando-se a polaridade. A diferença de resistências indica um problema interno do componente. Nesse caso também, se o circuito tiver dois ou mais canais semelhantes, podemos fazer a comparação de resistência entre os pinos correspondentes dos canais, detectando uma eventual diferença.
Procedimento
a) Ajuste o multímetro para medir resistências numa escala intermediária (x 10 ou x100 para os analógicos ou 2 000/20 000 ohms para os digitais). Zere o instrumento se for analógico.
b) Meça as resistência entre terminais (dois a dois) no componente suspeito e no componente tomado como referência.
c) Compare os resultados.
Interpretação das Provas
Os resultados são iguais ou muito próximos (respeite-se as tolerância dos componentes internos). Podemos quase ter certeza de que o problema não é do circuito híbrido. Se os resultados forem muito diferentes, principalmente com a indicação de resistências nulas ou muito baixas no componente suspeito, quando no componente bom elas são altas, indica curtos ou problemas sérios no CI.
c. Circuito de Teste
Muitos circuitos híbridos possuem funções semelhantes, para uma mesma família, mudando apenas as tensões de trabalho e correntes (potências) de saída. Os manuais desses componentes (que podem se obtidos na internet) normalmente fornecem circuitos básicos ou circuitos de testes que facilmente podem ser implementados numa matriz de contatos.
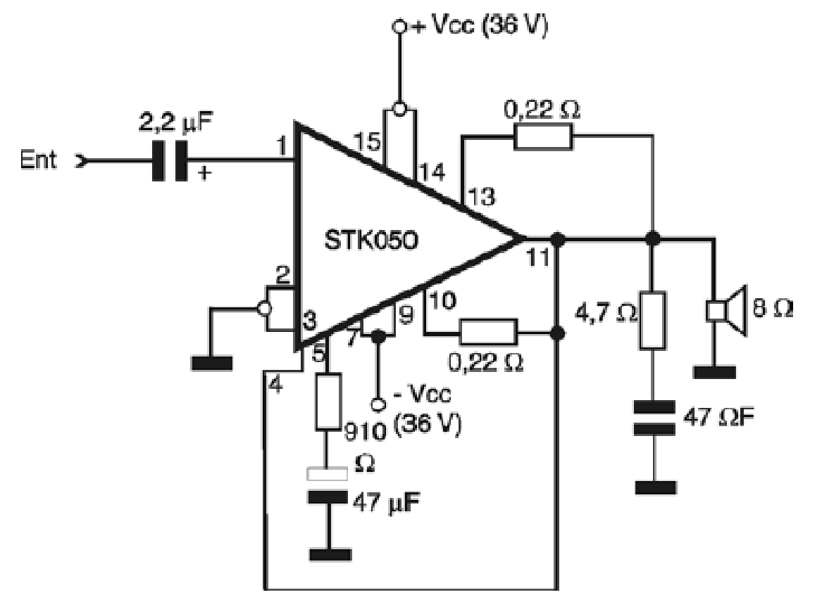
Na figura 5 damos um exemplo de circuito de teste para um Circuito Híbrido da Sanyo muito comum.
Trata-se de um circuito amplificador de áudio muito comum em equipamentos comerciais. Observe que o leitor precisa ter uma boa fonte de alimentação para o teste. Lembramos ainda que em muitos casos, os circuitos são alimentados por fontes simétricas.
Procedimento
a) Monte o circuito de prova de acordo com o manual do fabricante.
b) Aplique os sinais na sua entrada e verifique se eles saem corretamente nos pinos esperados.
A figura 6 mostra como essa prova deve ser feita.
Interpretação dos Resultados
O circuito deve funcionar normalmente no teste realizado desta forma. Qualquer anormalidade indica que ele se encontra com problemas. Também deve ser levada em conta a possibilidade de ser de sufixo diferente, e portanto com pinagem diferente.
d. Analise de formas de sinal com o osciloscópio
Para os circuitos dinâmicos, como a maioria das aplicações dos circuitos hibridos, um sinal processado pode ser visualizado no osciloscópio e isso permite testar não só o próprio componente como detectar falhas de componentes associados. Para os circuitos de controle de motores, podemos aplicar o sinal de controle na entrada e verificar os sinais de saída, normalmente PWM. Veja que podemos usar esse método sem tirar o circuito em teste do equipamento em que ele se encontra, o que é muito bom.
Os Testes
Separamos os circuitos em teste pelo tipo de sinal com que trabalham. Assim, os circuitos de baixa frequência se enquadram na categoria “áudio”, e os que trabalham com sinais de controle, “controle”.
(a) Áudio
a) Ligue na saída do amplificador uma “carga fantasma”. Para um amplificador de 4 ou 8 ohms de saída, a conexão de 5 resistores de 47 ohms x 10 W em paralelo consiste numa excelente carga para amplificadores até 50 Wrms.
b) Ligue o gerador de funções em 1 kHz, sinal senoidal, com amplitude exigida para excitar o circuito em prova. Verifique seu manual. Normalmente um sinal de 500 mVpp a 1 Vpp é o recomendado.
c) Aplique o sinal do gerador na entrada do circuito híbrido.
d) Ajuste o osciloscópio para visualizar o sinal com uma amplitude maior na saída, pois trata-se de um amplificador.
e) Atue sobre o ganho do amplificador verificando a amplitude e a forma de onda do sinal na saída do circuito.
A figura 7 detalha o modo segundo o qual essa prova é realizada.
Interpretação da Prova
As formas de onda estão corretas, e na variação do ganho, muda-se apenas a amplitude. A onda não deforma ou apresenta variações muito grande de fases. Veja que podemos comparar a fase do sinal de entrada e saída, se o osciloscópio for de duplo traço ou duplo feixe. Neste caso, podemos dizer que o circuito híbrido se encontra bom.
As formas de onda observadas apresentam distorções ou ainda o ganho não varia sensivelmente, mantendo o sinal com um máximo de amplitude muito abaixo do esperado. Nesse caso, devemos verificar se capacitores e outros componentes do mesmo circuito não se encontram com problemas. Se estiverem bons, então o problema é do próprio circuito híbrido.
Veja que num equipamento estéreo ou com diversos canais semelhantes, este procedimento permite que os sinais de dois canais sejam comparados, facilitando assim a detecção de problemas no componente.
É claro que os dois sinais devem ter exatamente as mesmas características de entrada e saída na aplicação, pois existem casos em que um canal amplifica graves e médios e outros agudos, o que carateriza uma diferença de modo de operação.
b) Controles de Potência
Para provar controles de potência, devemos levar em conta que normalmente os sinais de controle são digitais ou PWM. Assim, com o osciloscópio ou o próprio circuito gera esses sinais ou devemos ter um circuito externo que o faça. Normalmente o gerador de funções pode ser usado para essa finalidade, conforme mostra a figura 8.
O diagnóstico de eventuais problemas com o circuito é então feito pela comparação entre os sinais de entrada e os sinais que devem ser obtidos na saída.
Procedimento
a) Ligue o osciloscópio para observar os sinais esperados na saída. Em alguns casos deve ser previsto o uso de uma carga em lugar do motor ou solenoide, se esse for o caso.
b) Aplique os sinais de controle na entrada do CI, quer seja a partir do próprio circuito em que ele se encontra ou a partir de gerador externo.
c) Observe as formas de onda na saída do circuito. Se tiver um osciloscópio de duplo traço pode ser feita a comparação com os sinais de entrada.
A figura 8 mostrou como essa prova é realizada.
Interpretação
As formas de onda observadas na saída coincidem com as formas de onda esperadas na entrada. Nesse caso, o circuito híbrido de controle se encontra em bom estado. Variações nas formas de onda inicialmente podem ser atribuídas à componentes externos, os quais devem ser verificados. se estiverem bons, então o problema é do próprio componente que deve ser substituído.
Observações
Do ponto de vista prático, um circuito híbrido pode ser tratado exatamente como um circuito integrado de potência, sendo portanto os procedimentos indicados para CIs comuns também válidos neste caso.






















