Como verificar o isolamento de cabos, aparelhos eletrodomésticos, instalações ou outros materiais em que a isolação seja muito importante para o desempenho e/ou segurança? Como fazer a prova de componentes que devam apresentar resistências muito altas quando submetidos a altas tensões? O aparelho que descrevemos, além de medir resistências muito altas, é um excelente provador de isolamento. Se o leitor em sua atividade necessitar deste tipo de aparelho, não perca tempo, faça sua montagem!
Nota: este artigo é da revista Saber Eletrônica de agosto de 1981.
O que é um megohmetro ou medidor de isolamento? Esta sem dúvida é a primeira pergunta que deve ser respondida, principalmente se o leitor é novo na eletrônica e não conhece ainda todos os tipos de instrumentos de que se pode dispor.
Um megohmetro ou medidor de isolamento é um aparelho que verifica a resistência apresentada por um isolante que deve ser muito alta. Se uma corrente acima de certo valor circula pelo isolante é sinal que ele não é um bom isolante ou então apresenta problemas como por exemplo "fugas" devido à umidade, sujeira, etc.
Um problema que acontece com os multímetros comuns na prova de isolamento é que estes trabalham com tensões baixas, e essas tensões baixas nem sempre servem para verificar o estado de um isolador ou de um material isolante. Um material considerado bom isolador numa peça, ou um fio, pode ser bom com uma tensão baixa, mas quando a tensão atinge certo valor "as coisas mudam" e os problemas podem acontecer.
Assim, as provas de isolamento ideais devem ser feitas com tensões elevadas, tensões maiores do que as que os componentes ou materiais devem trabalhar (figura 1).

Como a maioria dos fios, dispositivos eletrodomésticos e componentes trabalham com tensões na faixa dos 100 aos 500 V, o instrumento que mostramos para esta finalidade faz a prova com tensões mais altas, na faixa dos 500 aos 1 000 V permitindo assim que se constate com muito maior facilidade qualquer anormalidade.
Em suma, o que temos é um aparelho que aplica uma tensão alta no isolante em prova, da ordem de 500 à 1 000V mas sob corrente tão fraca que não lhe possa causar dano, mas que serve para acusar qualquer anormalidade de isolamento ou então determinar resistências muito elevadas.
O aparelho é totalmente portátil, operando com 2 ou 4 pilhas pequenas e sua leitura é feita num instrumento de grande sensibilidade. O custo do aparelho é reduzido e sua montagem muito simples, não havendo problemas mesmo para os principiantes. O seu uso é igualmente simples, conforme explicaremos.
COMO FUNCIONA
Na figura 2 temos um diagrama de blocos que nos permite analisar o funcionamento deste instrumento.
O primeiro bloco representa um circuito inversor, operado por 2 ou 4 pilhas pequenas, que nada mais é do que um oscilador que permite por meio de um transformador elevar a tensão de 2 ou 4 pilhas para 150 ou 250V aproximadamente na sua saída.
O oscilador opera numa frequência que varia entre 100Hz e 1 000 Hz dependendo dos valores dos componentes usados, basicamente do capacitor ligado em paralelo com o primário do transformador, conforme mostra a figura 3. Conforme o tipo de transformador usado pode-se alterar o valor deste componente para se obter a melhor frequência e, portanto, melhor desempenho do circuito.

O consumo de corrente desta etapa, que é, portanto, o consumo de corrente do aparelho, varia entre 10mA para 2 pilhas à 40mA para 4 pilhas.
Isso significa que, mesmo obtendo-se uma tensão muito alta no secundário do transformador (que aqui opera invertido) a corrente é extremamente baixa da ordem de 0,4 mA o que significa que em caso de choque o perigo é mínimo, e que também não podem ser usadas cargas de grande potência.
Na etapa seguinte, representada pelo segundo bloco, temos um quadruplicador de tensão formado por 4 diodos e 4 capacitores. Este circuito, mostrado em pormenores na figura 4, tem por finalidade aumentar a corrente alternada do secundário do transformador que aparece sob tensão da ordem de 120 à .250V para um valor contínuo de 500 à 1000V, mas com corrente menor ainda que os 0,4 mA.

Como o que nos interessa não é a corrente, mas sim a tensão, chegando aos 1 000V com este podemos fazer a prova desde que o instrumento usado seja capaz de acusar a corrente que nele passe. O nosso instrumento tem uma sensibilidade da ordem de 0,2mA, o que é mais do que suficiente para o caso.
Temos finalmente no terceiro bloco o circuito medidor que é formado pelas pontas de prova sob alta tensão e pelo instrumento que indicará a passagem de qualquer corrente no isolante que estiver sendo testado. A sensibilidade do instrumento é excelente para o caso, pois mesmo uma resistência em série da ordem de 2M (2 000 000 de ohms) provoca deflexão total da agulha. Assim, uma resistência de isolamento de 10 000 000 de ohms (que já é bastante razoável) causará uma deflexão de apenas 20% da escala, conforme mostra a figura 5.
OS COMPONENTES
Começamos pela caixa que preferivelmente deve ser de plástico em vista de seu isolamento, já que o circuito é bastante sensível a fugas de correntes. As dimensões da caixa são as sugeridas na figura 6, observando-se que na parte frontal temos apenas um controle que é o interruptor liga/desliga. O trimpot de ajuste de deflexão do instrumento poderá ficar instalado internamente com acesso por um furo na caixa. O ajuste será então feito com a ajuda de uma chave de fendas.
Com relação ao material eletrônico todos os componentes podem ser conseguidos com relativa facilidade.
Os transistores usados, por exemplo, são NPN para uso geral tendo sido usados no protótipo os BC547. Equivalentes como os BC237, BC238, BC548 podem perfeitamente ser usados.
Os diodos devem suportar uma tensão inversa de pelo menos 200 V na versão de duas pilhas e pelo menos 300V na versão de 4 pilhas. São sugeridos os tipos 1N4004, 1N4007 e BY127.
O transformador é de alimentação com primário de 110V e 220V e secundário de 9+9 ou 12 +12V x 350mA ou 500mA. Na verdade, a tensão de secundário não é muito importante neste caso, nem sua corrente, pois para cada tipo pode-se obter bom funcionamento bastando alterar o valor de C3 e dos resistores R1 e R2. Observe que o transformador opera invertido no caso, o enrolamento primário de 220V funciona como secundário no megohmetro.
Os resistores são todos de 1/8W com qualquer tolerância e os capacitores devem ser de poliéster metalizado. Os capacitores C4, C5, C6 e C7 em especial devem ter tensões de trabalho de 250 V ou mais.
P1 é um trimpot comum cujo valor pode situar-se entre 1 M5 e 2M2, e o instrumento é um VU-meter comum do tipo usado em aparelhos de som com escala de 200 µA.
O interruptor geral S1 pode ser de qualquer tipo, conforme a montagem que o leitor fizer, e para as pilhas devem ser usados suportes apropriados. Aqui temos duas possibilidades: com 2 pilhas pequenas a tensão de prova gira em torno de 500V e o resistor R3 deve ser reduzido para 470k; para 4 pilhas a tensão poderá estar entre 800 e 1 200V e o resistor R3 deve ter 1 M5.
MONTAGEM
Para a soldagem dos componentes o leitor deve usar um soldador de pequena potência (máximo 30W), ponta fina bem estanhada e como ferramentas adicionais um alicate de ponta, um alicate de corte lateral e chaves de fenda.
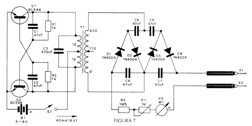
Na figura 7 temos o circuito completo do Megohmetro com os valores dos componentes. Para a versão em ponte de terminais o leitor deve seguir a figura 8, e para a versão em placa de circuito impresso temos o seu desenho na figura 9. Em qualquer das duas montagens, sugerimos ao leitor que sempre procure acompanhar o circuito da figura 7 para se acostumar com a simbologia empregada em eletrônica
Comece a montagem com a preparação da caixa, fixação do transformador, do instrumento M1 e do suporte das pilhas. Prepare as pontas de prova que são do tipo que pode ser adquirido pronto. Não se recomenda neste caso a improvisação de pontas em vista das tensões altas que aparecem nas mesmas e que não são facilmente isoladas por qualquer material e que, portanto, podem influir no funcionamento do provador (figura 10).

A seguir, aqueça o soldador e estanhe sua ponta para fazer a soldagem dos componentes na ponte de terminais ou placa de circuito impresso.
a) Solde em primeiro lugar os transistores Q1 e Q2 observando sua posição que é dada pelo lado achatado. Na soldagem seja rápido, pois o calor em excesso pode danificar estes componentes.
b) Solde os diodos, observando que estes componentes também são polarizados, isto é, também têm lado certo para sua ligação. No caso dos "1 N" sua posição é dada em função do anel, e no caso dos "BY'' pelo símbolo gravado no seu invólucro.
c) Solde os resistores. Os valores destes componentes são dados pelos anéis coloridos. Veja a lista de material e seja rápido na sua soldagem pois o calor pode estragá-los.
d) Solde os capacitores. Seus valores são dados pelas faixas coloridas ou por marcação direta. Dobre os terminais de acordo com sua posição de montagem e na soldagem tome cuidado para que o calor não chegue ao corpo do componente, o que poderia estragá-lo.
e) A soldagem do trimpot não oferece problemas. Dobre seus terminais de modo a facilitar esta operação.
f) Complete o trabalho na ponte ou placa com as interligações entre os componentes e com a soldagem de fios que vão aos componentes externos, ou seja, o suporte das pilhas, o instrumento, o interruptor geral e as pontas de prova X1 e X2. A ligação do transformador também deve ser feita nesta etapa. Raspe bem os fios esmaltados do transformador antes de fazer a soldagem. Use uma lâmina de barbear para esta finalidade.
Com relação ao enrolamento de alta tensão do transformador veja que somente o fio de OV e 220V são usados. O fio de 1 10V permanece desligado. Normalmente os fios destes transformadores que devem ser usados são o preto e o vermelho, ficando o marrom desligado.
Na ligação do instrumento deve ser observada sua polaridade. Se houver inversão o leitor logo notará, pois, ao encostar uma ponta de prova na outra durante o ajuste o ponteiro tenderá a deslocar-se para a esquerda, o que não é possível. Basta então inverter as ligações se isso acontecer.
Completamos com a polaridade das pilhas que deve ser obedecida. O polo positivo normalmente é identificado pela cor vermelha, enquanto o negativo, normalmente pela cor preta.
PROVA E USO
Confira em primeiro lugar toda a montagem. Se tudo estiver em ordem, coloque as pilhas no suporte.
Acionando o interruptor Si você deve ouvir um zumbido bem fraco no transformador indicando que o oscilador está funcionando. Se você não ouvir nada, encoste uma ponta de prova na outra. Se a agulha do instrumento mexer é sinal que o aparelho está funcionando. Se não mexer verifique a ligação dos transistores e do transformador, pois o oscilador deve estar inoperante. Para comprovar isso toque com as pontas dos dedos rapidamente nos terminais 110V e 0V do transformador. Se houver choque é porque o oscilador está bom então o problema é com os diodos e os capacitores do quadruplicador.
Havendo movimento da agulha, mantenha as pontas de prova encostadas uma na outra e ajuste o trimpot P1 com cuidado até que a agulha do instrumento vá ao máximo. Se ela não chegar ao máximo, reduza o valor de R3 para 1M se a versão for de 4 pilhas ou para 330k se a versão for de 2 pilhas.
Com a agulha marcando o máximo na escala o aparelho está pronto para ser usado. Na figura 11 damos uma sugestão de escala que pode servir de base para o leitor. O 5 da escala, num instrumento de 4 pilhas significa resistência nula. A marcação 4 indica uma resistência de 500k aproximadamente, e o 3 indica uma resistência da ordem de 2M. O "1" indica uma resistência da ordem de 10M.
Para usar o aparelho na prova de isolamento basta encostar as pontas de prova entre os pontos em que se quer fazer a verificação.























