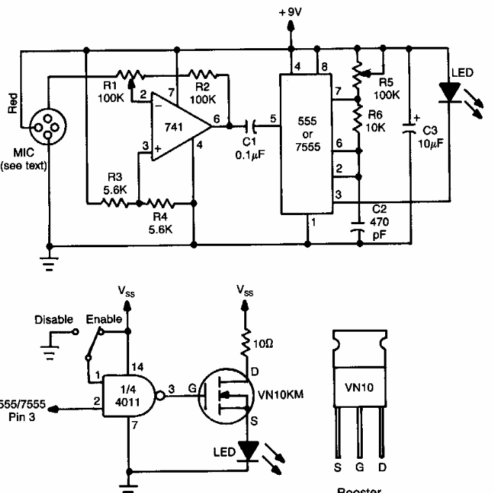
Encontramos estes circuitos numa Popular Electronics dos anos 90. O circuito tem uma versão simples de baixa potência e uma versão de maior potência com MOSFET (VMOS) da época.
Encontramos estes circuitos numa Popular Electronics dos anos 90. O circuito tem uma versão simples de baixa potência e uma versão de maior potência com MOSFET (VMOS) da época.