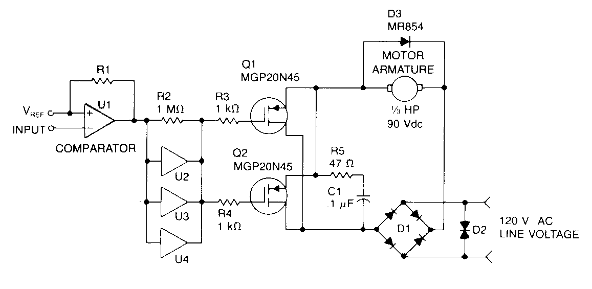
Sugerido por uma documentação da Motorola dos anos80, este circuito pode ser implementado com MOSFETs de potência equivalentes. O tipo depende da corrente do motor controlado, assim como os diodos.
Sugerido por uma documentação da Motorola dos anos80, este circuito pode ser implementado com MOSFETs de potência equivalentes. O tipo depende da corrente do motor controlado, assim como os diodos.