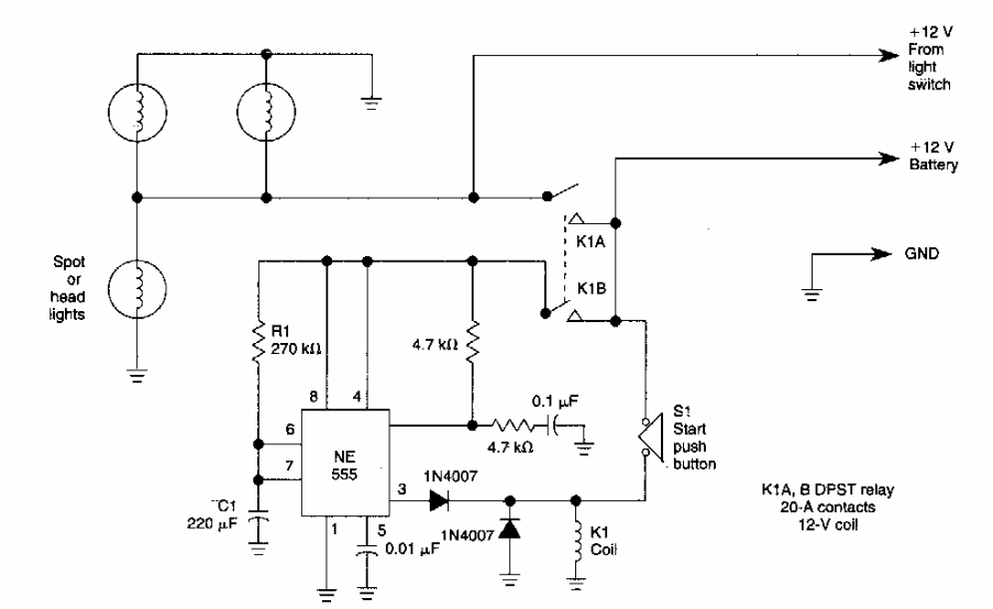
Encontrado em documentação americana dos anos 90 este circuito tem um sistema temporizado de acionamento do farol e das lanternas.

 


| Clique na imagem para ampliar |

 

 

 

NO YOUTUBE


NOSSO PODCAST