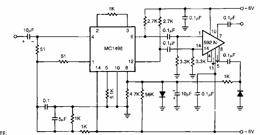
Este circuito doi sugerido pela Signetics em documentação dos anos 90. O circuito faz uso de componentes da época, servindo como referência.

 


| Clique na imagem para ampliar |

 

 

 

NO YOUTUBE


NOSSO PODCAST