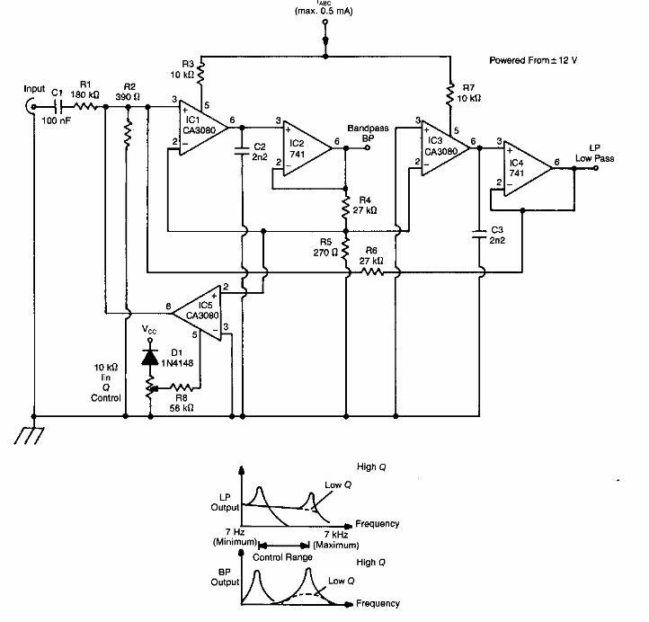
Este circuito de filtro com faixa de 1000:1 controlado por tensão foi encontrado numa Electronics Today International dos anos 80. O circuito se baseia em componentes da época.
Este circuito de filtro com faixa de 1000:1 controlado por tensão foi encontrado numa Electronics Today International dos anos 80. O circuito se baseia em componentes da época.