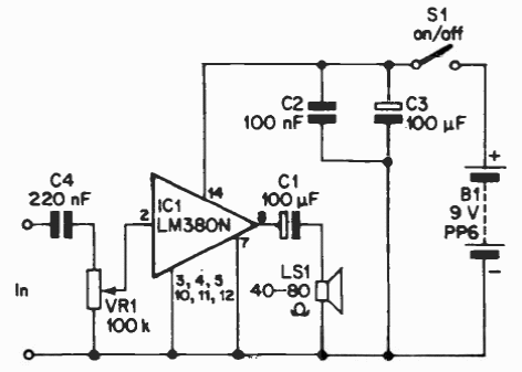
Este amplificador de 200 mW foi encontrado numa documentação antiga. Pode ser alimentado com tensões na faixa de 6 a 9 V. O circuito tem excelente sensibilidade.

Este amplificador de 200 mW foi encontrado numa documentação antiga. Pode ser alimentado com tensões na faixa de 6 a 9 V. O circuito tem excelente sensibilidade.
