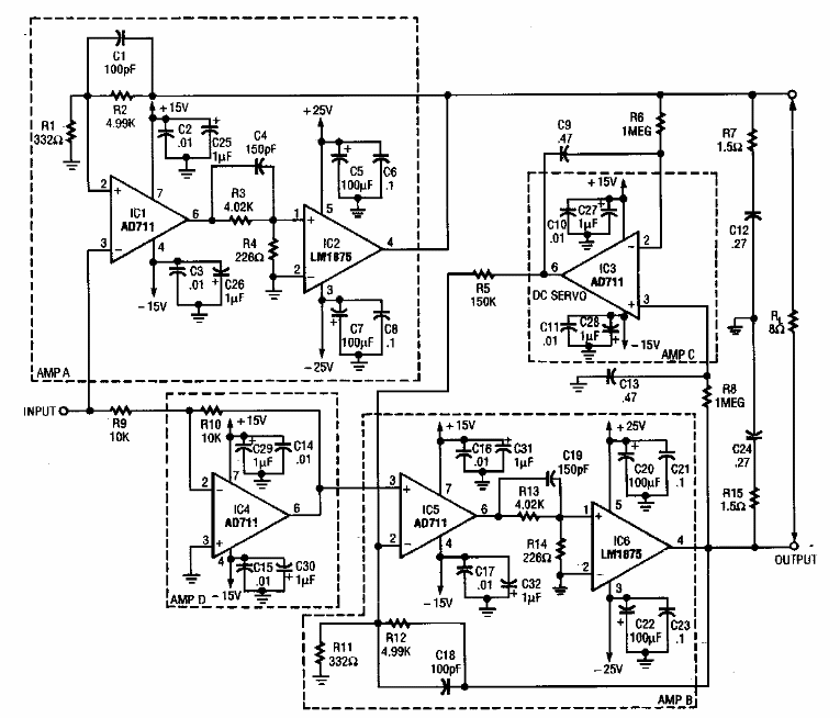
Encontrado numa Electronics Now dos anos 80, este amplificador também pode ser visto em amplificadores comerciais da época. O integrado usado é pouco comum em nossos dias. A potência é de 33 W.
Encontrado numa Electronics Now dos anos 80, este amplificador também pode ser visto em amplificadores comerciais da época. O integrado usado é pouco comum em nossos dias. A potência é de 33 W.