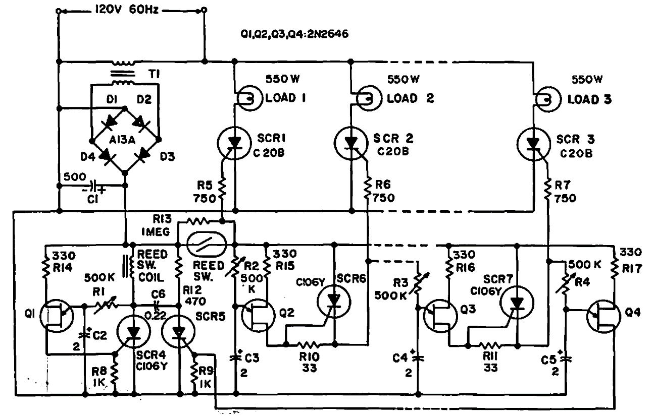
Encontrado em documentação americana antiga este circuito faz uso de semicondutores da família dos tiristores como SCRs, Triacs e unijunções. O circuito pode controlar cargas até 550 W com os triacs indicados.
Encontrado em documentação americana antiga este circuito faz uso de semicondutores da família dos tiristores como SCRs, Triacs e unijunções. O circuito pode controlar cargas até 550 W com os triacs indicados.