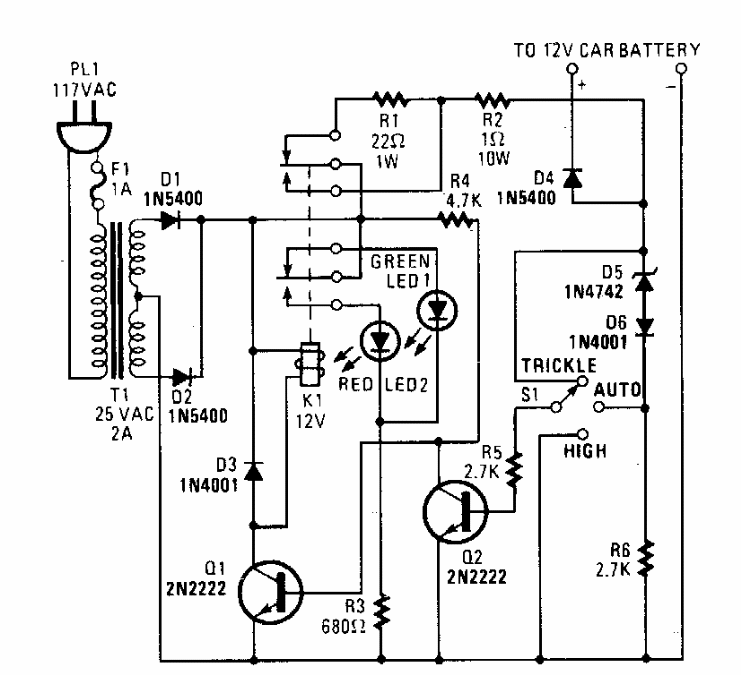
Encontrado numa Popular Electronics dos anos 90, este circuito tem LEDs indicadores que mostram quando a bateria está carregada e o relé de desligamento é acionado.

 


| Clique na imagem para ampliar |

 

 

 

NO YOUTUBE


NOSSO PODCAST