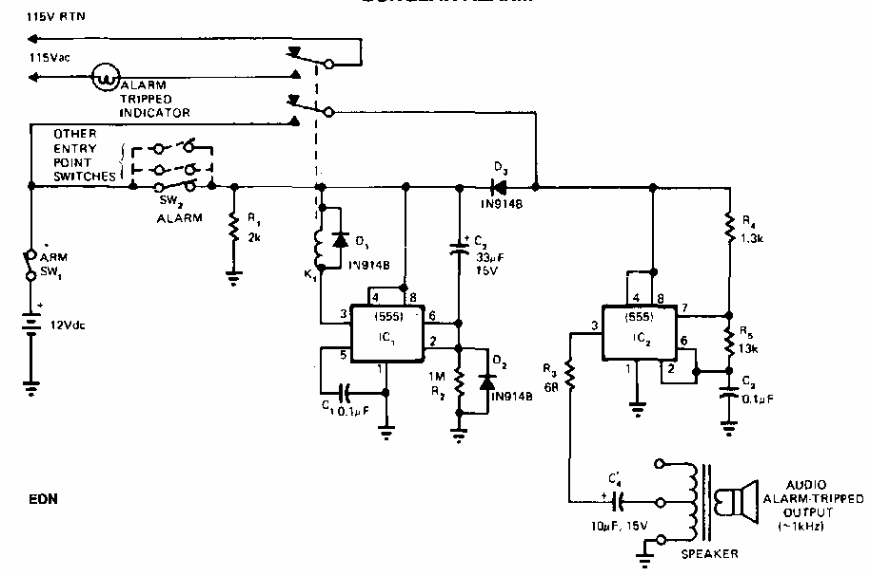
Este alarme com o circuito integrado 555 é de uma EDN dos anos 90. O circuito aciona diretamente um aviso sonoro que é feito em torno de um 555 astável. O circuito pode funcionar com 12 V de acordo com a tensão do relé usado.
Este alarme com o circuito integrado 555 é de uma EDN dos anos 90. O circuito aciona diretamente um aviso sonoro que é feito em torno de um 555 astável. O circuito pode funcionar com 12 V de acordo com a tensão do relé usado.