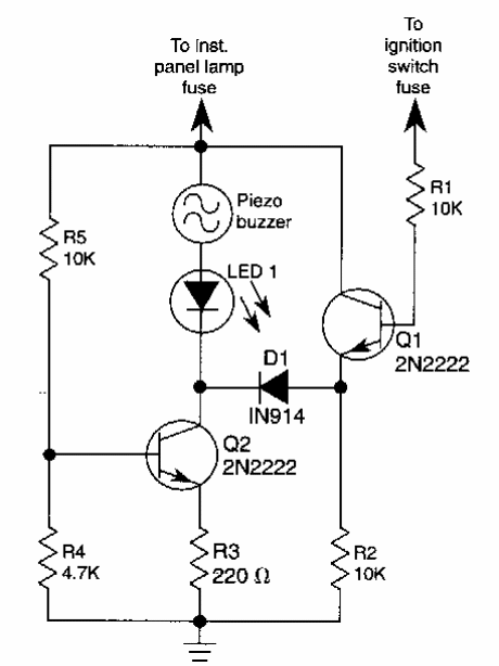
Este circuito dispara um buzzer com oscilador se a chave de ignição for retirada com os faróis acesos. O circuito é de um Experimenter Handbook de 1989. Os transistores usados ainda são comuns.

Este circuito dispara um buzzer com oscilador se a chave de ignição for retirada com os faróis acesos. O circuito é de um Experimenter Handbook de 1989. Os transistores usados ainda são comuns.
