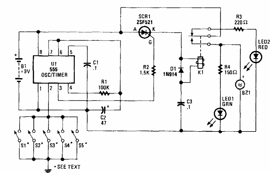
Encontrado numa antiga Popular Electronics este circuito ainda é atual. O SCR pode ser da série 106 e o relé de acordo com a tensão usada na alimentação. A tensão pode ser de 12 V.

 


| Clique na imagem para ampliar |

 

 

 

NO YOUTUBE


NOSSO PODCAST