Alarme temporizado para carro CIR14108S CB6776E (CIR17067)
Detalhes
Escrito por: Newton C. Braga
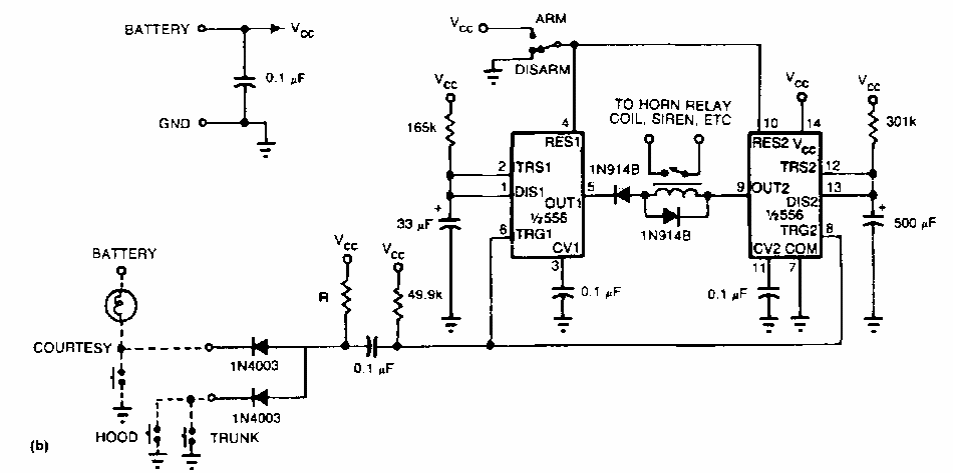
Este circuito foi encontrado numa EDN dos anos 90. O circuito usa um 555 duplo e aproveita como sensores os interruptores das luzes de cortesia do carro.