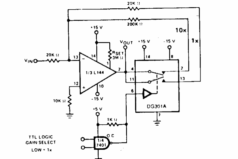
Este circuito foi sugerido pela Siliconix em documentação dos anos 90. O circuito, que pode ser usado como shield, tem seu ganho selecionado digitalmente.

 


| Clique na imagem para ampliar |

 

 

 

NO YOUTUBE


NOSSO PODCAST