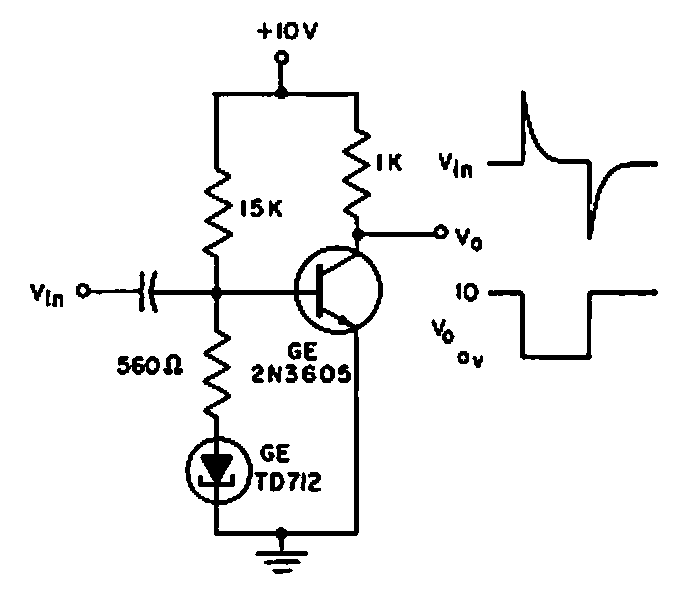
Este circuito foi encontrado numa documentação da General Electric de 1967. O circuito gera sinais com as formas de onda mostrada. O circuito pode fazer uso de transistores equivalentes modernos conforme a frequência do sinal.
Este circuito foi encontrado numa documentação da General Electric de 1967. O circuito gera sinais com as formas de onda mostrada. O circuito pode fazer uso de transistores equivalentes modernos conforme a frequência do sinal.