Circuito para luz modulada CIR14426S CB7123E (CIR17386)
Detalhes
Escrito por: Newton C. Braga
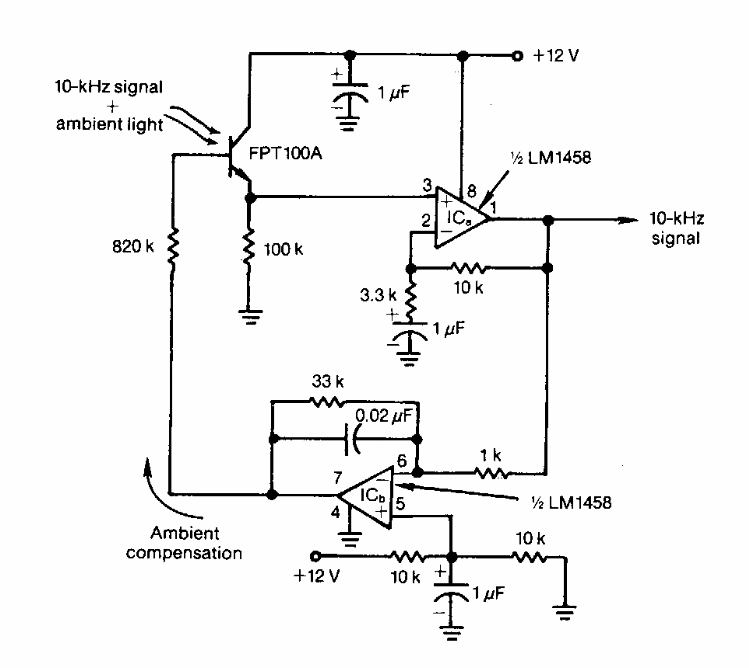
Este circuito cancela a luz ambiente em sistema de controle remoto. O circuito é de uma Electronic Design dos anos 90. O circuito integrado é um duplo 741 da época.