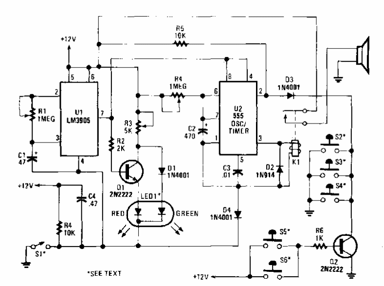
Encontrado numa Popular Electronics dos anos 90, este circuito usa componentes que ainda são atuais. O circuito dispara a buzina do veículo. Os sensores podem ter sua quantidade aumentada.
Encontrado numa Popular Electronics dos anos 90, este circuito usa componentes que ainda são atuais. O circuito dispara a buzina do veículo. Os sensores podem ter sua quantidade aumentada.