Antena ativa para VLF a VHF CIR14281S CB6980E (CIR17242)
Detalhes
Escrito por: Newton C. Braga
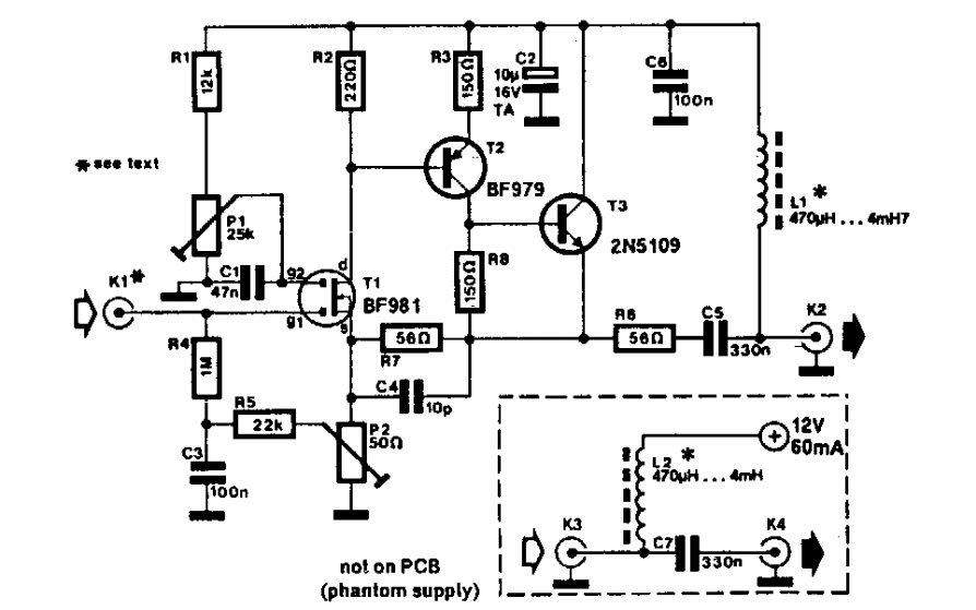
Encontrado em uma revista europeia dos anos 80, este circuito pode amplificar sinais de 10 kHz até acima de 220 MHz com bom ganho. O MOSFET admite equivalentes.