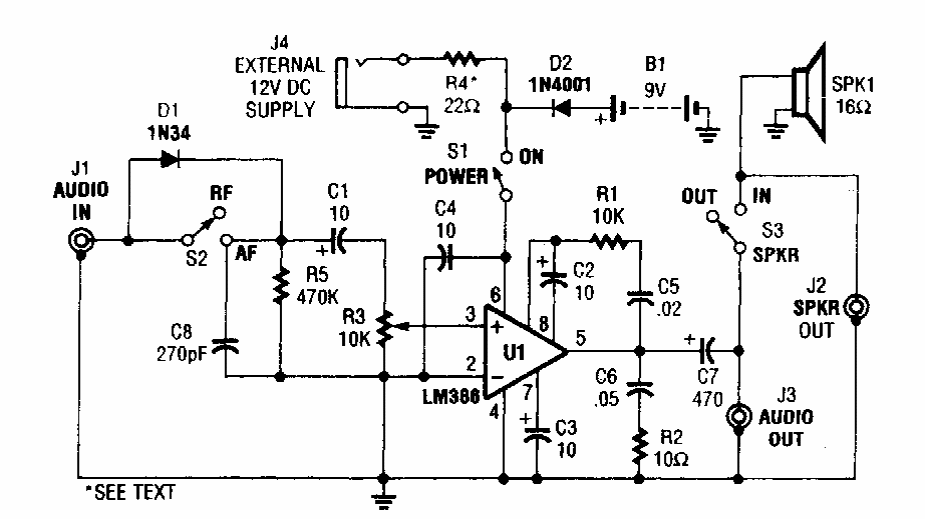
Sugerido por uma Popular Electronics, este pequeno amplificador que tem detector para seguir sinais modulados se baseia em integrado bastante conhecido. O circuito pode ser adaptado para operar com outros amplificadores integrados.
Sugerido por uma Popular Electronics, este pequeno amplificador que tem detector para seguir sinais modulados se baseia em integrado bastante conhecido. O circuito pode ser adaptado para operar com outros amplificadores integrados.