a Gerador dente de serra gatilhado CIR14920S CB7599E (CIR17887)
Detalhes
Escrito por: Newton C. Braga
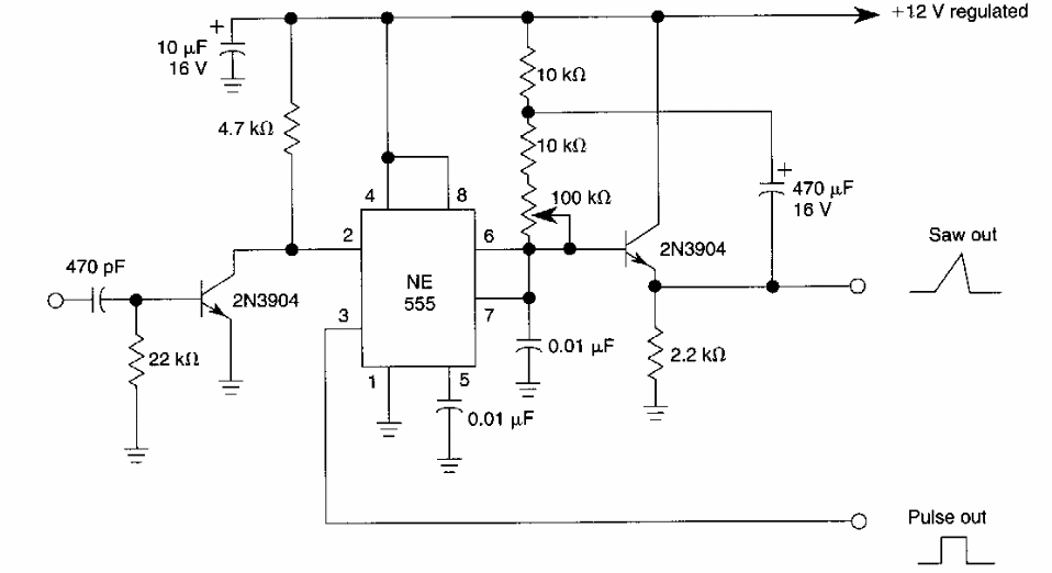
Este circuito foi obtido numa documentação antiga, mas ainda é atual pelos componentes usados. O circuito deve ser alimentado por tensão regulada de 12 V.