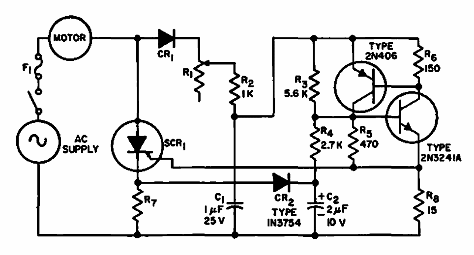
Este controle regenerativo de meia onda foi encontrado num manual da RCA antigo. O circuito pode ser elaborado com base em componentes atuais, com escolha de alguns componentes conforme a tensão e corrente do motor.
Este controle regenerativo de meia onda foi encontrado num manual da RCA antigo. O circuito pode ser elaborado com base em componentes atuais, com escolha de alguns componentes conforme a tensão e corrente do motor.