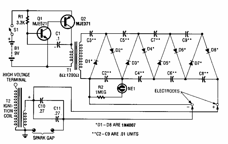
Esta fonte de alta tensão, encontrada numa Popular Electronics dos anos 90 pode alcançar dezenas de milhares de volts. O transistor Q2 deve ser dotado de excelente dissipador de calor e a fonte de 9 V é de alta corrente.
Esta fonte de alta tensão, encontrada numa Popular Electronics dos anos 90 pode alcançar dezenas de milhares de volts. O transistor Q2 deve ser dotado de excelente dissipador de calor e a fonte de 9 V é de alta corrente.