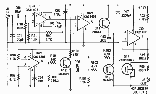
Este circuito faz parte de um projeto de osciloscópio com o PC. Sua finalidade é registrar um pico num sinal que deve ser visualizado. Encontramos na revista Radio Electronics de fevereiro de 1990.

Este circuito faz parte de um projeto de osciloscópio com o PC. Sua finalidade é registrar um pico num sinal que deve ser visualizado. Encontramos na revista Radio Electronics de fevereiro de 1990.
