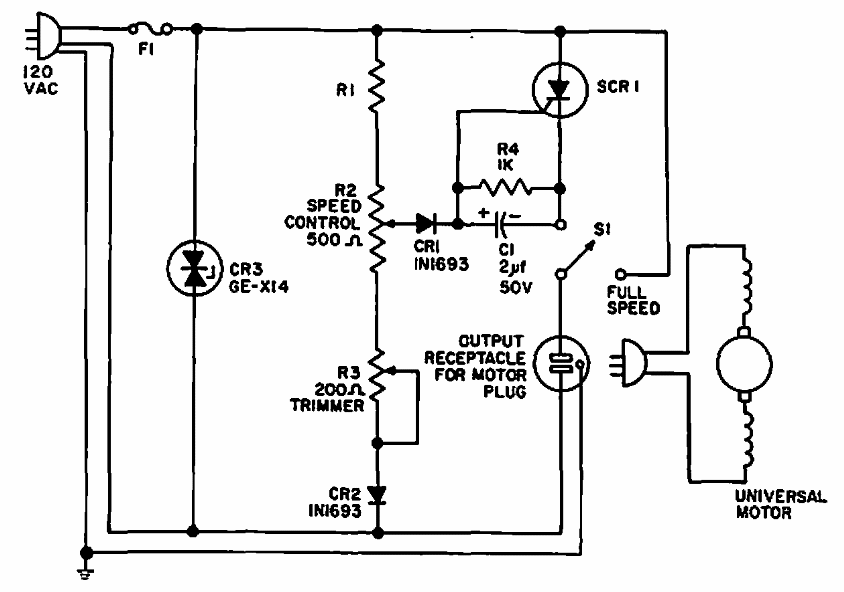
Este circuito foi encontrado em um manual da General Electric de 1968. O circuito é para motores de 3 A, mas pode ser alterado conforme o SCR usado. O SCR é do tipo 106 e R1 tem 10k.
Este circuito foi encontrado em um manual da General Electric de 1968. O circuito é para motores de 3 A, mas pode ser alterado conforme o SCR usado. O SCR é do tipo 106 e R1 tem 10k.