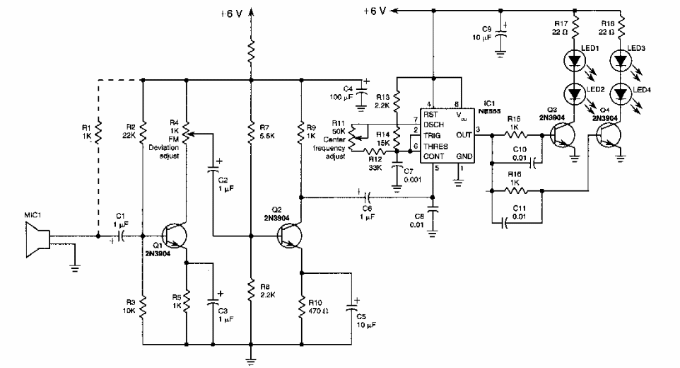
Este é o transmissor para o circuito anterior. Encontramos numa Electronics Now dos anos 90. Os componentes admitem equivalentes e LEDs atuais de maior potência podem ser usados. O circuito opera em 50 kHz.
Este é o transmissor para o circuito anterior. Encontramos numa Electronics Now dos anos 90. Os componentes admitem equivalentes e LEDs atuais de maior potência podem ser usados. O circuito opera em 50 kHz.