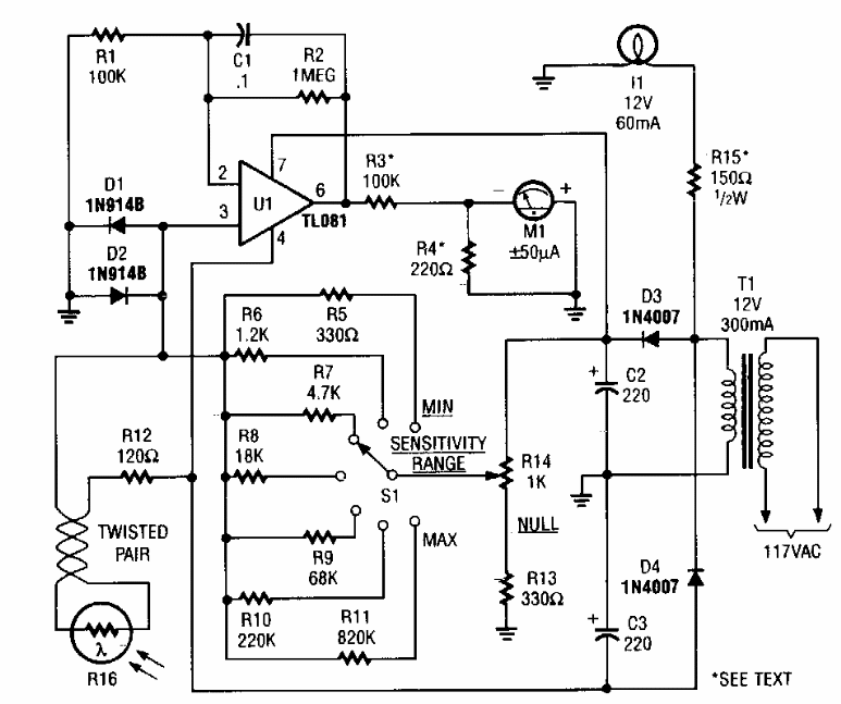
Originalmente indicado para aplicações em fotografia, este circuito de uma Popular Electronics dos anos 90 também pode ser usado para cronometrar banhos de placas. Os componentes são comuns e o sensor é remoto.
Originalmente indicado para aplicações em fotografia, este circuito de uma Popular Electronics dos anos 90 também pode ser usado para cronometrar banhos de placas. Os componentes são comuns e o sensor é remoto.