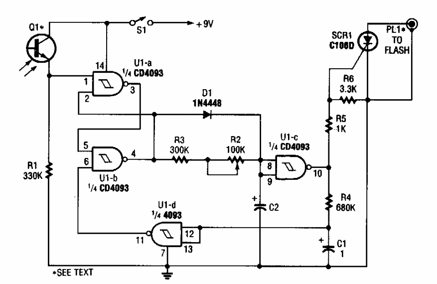
Este circuito é de um PE Hobbyst Handbook de 1992. O circuito dispara um flash eletrônico antigo usando um SCR. O circuito pode ser adaptado para outros tipos de aplicação.
Este circuito é de um PE Hobbyst Handbook de 1992. O circuito dispara um flash eletrônico antigo usando um SCR. O circuito pode ser adaptado para outros tipos de aplicação.