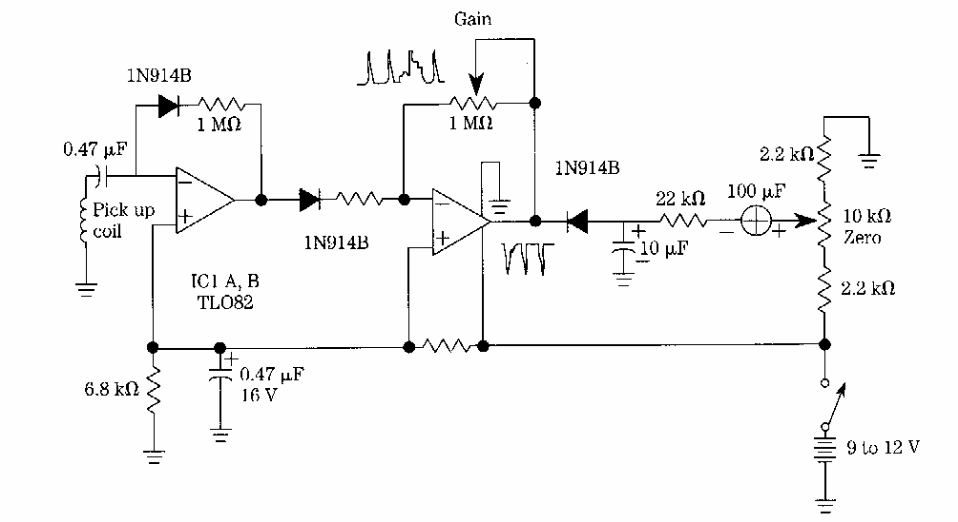
Encontramos este circuito numa documentação americana. Os componentes usados são comuns e a bobina sensora consiste num captador telefônico. Pode ser improvisada com o enrolamento primário de um pequeno transformador de 110 V sem núcleo. Onde se vê 100 uF é na realidade um microamperímetro de 100 uA.
















