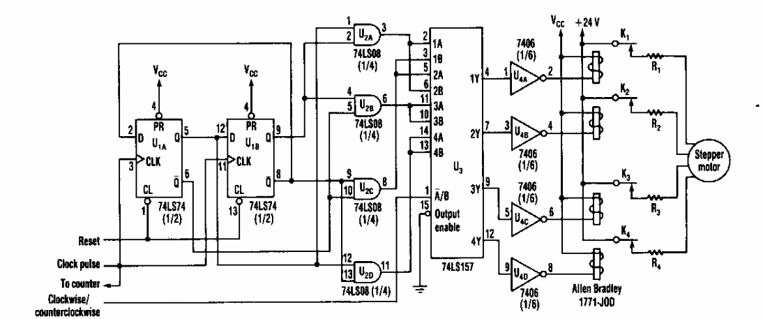
Encontrado numa EDN dos anos 90, este circuito controla tanto a velocidade como o sentido de rotação de um motor de passo. Os relés podem ser substituídos por MOSFETs, com adaptações do circuito.
Encontrado numa EDN dos anos 90, este circuito controla tanto a velocidade como o sentido de rotação de um motor de passo. Os relés podem ser substituídos por MOSFETs, com adaptações do circuito.